Skip to main content

Conceptual Objects Application Profile

Purpose

To document how various facets of LINCS data are modelled, along with reference authorities for the populating vocabularies. This will provide a basis for instruction for how to model data in a LINCS-compatible manner, as well as aid in navigation and discovery.

“Conceptual Objects” describes patterns that are unique or specific to representing information about conceptual objects, including bibliographic and digital records, and includes reference to their relationship to physical things.

This document introduces the concepts as used by LINCS, and are not complete definitions of the CIDOC CRM ontology class or property concepts. Consult CIDOC CRM v. 7.1.1 documentation for full class descriptions and property descriptions.

Acronyms

Ontology Acronyms:

Vocabulary and Authority Acronyms:

Bibliographic Records: WEMI, FRBRoo, and LRMoo

Bibliographic records are modeled using FRBRoo, which extends the sections of CIDOC CRM related to Conceptual Objects. Due to differences between FRBRoo and LRMoo and the expectation of the adoption of LRMoo when available, the majority of data are currently modeled using F2_Expression; the only exception to this is in the Orlando dataset where the data requires an additional level of complexity. This maintains the use of no classes planned for depreciation, while also providing a data model of minimal complexity as required by the data.

Written and Ancient Texts: CRMtex

CRMtex is used for domain-specific requirements of written and ancient texts. Like FRBRoo, it extends sections of CIDOC CRM; CRMtex concerns itself with Physical as well as Conceptual Objects. LINCS primarily uses CRMtex to model physical specificities regarding written ancient texts. For more on this, see the Written and Ancient Texts (CRMtex) section of the Physical Objects Application Profile.

Main Classes

Entity typeClassDeclaration Snippet (TTL)
Bibliographic record (e.g., publication)frbroo:F2_Expression
<publication> a frbroo:F2_Expression ;
rdfs:label<publication_descriptor>.
Languagecrm:E56_Language
<language> a crm:E56_Language ;
rdfs:label<language>.
Linguistic objectcrm:E33_Linguistic_Object
<linguistic_object> a crm:E33_Linguistic_Object ;
rdfs:label<linguistic_object>.
Visual Itemcrm:E36_Visual_Item
<image> a crm:E36_Visual_Item ;
rdfs:label “Image of <entity>.
Performancefrbroo:F31_Performance
<performance> a frbroo:F31_Performance ;
rdfs:label<performance>.
Digital objectcrm:E73_Information_Object
<digital> a crm:E73_Information_Object .

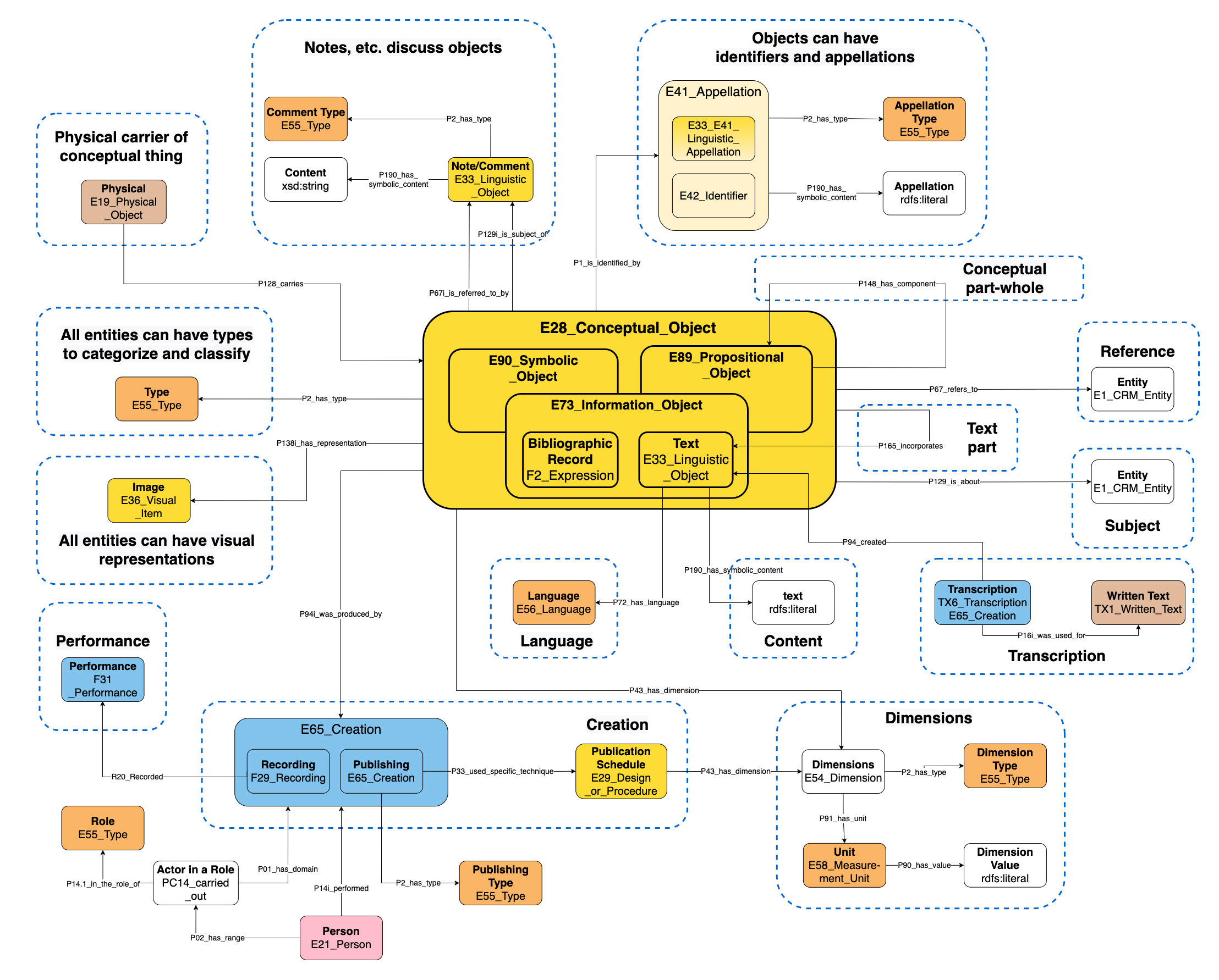
Overview Diagram

Below is an image of the application profile overview diagram. Follow this link for a zoomable, more readable version. The segments below align with the document sections.

Application profile overview diagram.

Nodes

Conceptual Texts, Images, and Ideas; Physical Objects

Conceptual objects comprise non-material products of our minds and other human produced data. They can exist on more than one carrier at the same time, such as paper, electronic signals, marks, audio media, paintings, photos, human memories, etc. Their existence ends when the last carrier and the last memory are lost. These carriers are physical things. Physical things consist of all persistent physical items with a relatively stable form, human-made or natural.

Physical Carriers of Conceptual Things

Physical things can be carriers of conceptual elements: for example, a physical book carries its text, or a physical collection carries the intellectual contents of that collection.

Application profile nodes

Pattern/Structure ValuesDefinition

This pattern declares that a physical thing serves as a carrier for conceptual things.

Abstraction

crm:E18_Physical Thing → crm:P128_carries crm:E73_Information_Object

Content ValuesType of ValueUniform Resource Identifier (URI)
Expected Value

URI from project dataset, existing linked data authority, or minted by LINCS

Format/Requirements for the ValueURI (preferably dereferenceable)
Case ExamplesTypical Example & Abstraction

The HistSex dataset states that the Northwest Lesbian and Gay History Project archive carries the intellectual contents of that archival collection.

<lincs:Northwest_Lesbian_and_Gay_History_Project> → crm:P128_carries

<lincs:Northwest_Lesbian_and_Gay_History_Project_Contents>

Edge Case Example & AbstractionN/A
Resource LinksN/A
Discussion Elements Pertaining to This Pattern

crm:E18_Physical Thing is not directly used in the data, but represents here subclasses such as crm:E22_Human-Made_Object, crm:E78_Curated_Holding, crmtex:T1_Written_Text, and crmtex:TX7_Written_Text_Fragment that are used for this pattern.

Projects Following This PatternAnthologia graeca, Canadian Centre for Ethnomusicology, HistSex

Pattern in TTL:

<object> a crm:E18_Physical_Thing ; 
rdfs:label "<object>" ;
crm:P128_carries <conceptual_thing> .

<conceptual_thing> a crm:E73_Information_Object ;
rdfs:label "<conceptual_thing>" .

Transcribing Written Texts (CRMtex)

Application profile transcribing text

Pattern/Structure ValuesDefinitionThis pattern declares that a written text has a transcription.
Abstraction

crmtex:TX7_Written_Text_Segment → crm:P16i_was_used_for → TX6_Transcription, crm:E65_Creation
→ crm:P94_has_createdcrm:E33_Linguistic_Object
→ crm:P190_has_symbolic_content → rdfs:Literal

Content ValuesType of ValueUniform Resource Identifier (URI); literal value (text)
Expected Value

URI minted by LINCS; literal value (text) from Anthologia graeca dataset

Format/Requirements for the ValueURI (preferably dereferenceable); rdfs:literal
Case ExamplesTypical Example & Abstraction

The Anthologia graeca dataset declares that a passage was transcribed.

<lincs:passage/realization/1298> → crm:P16i_was_used_for → TX6_Transcription, crm:E65_Creation
→ crm:P94_has_created<lincs:text/4392>
→ crm:P190_has_symbolic_content

“En jouant de la trompette, Marcus le fluet émit un tout petit souffle et, tout droit, tête première, il s’en alla dans l’Hadès!”

Edge Case Example & AbstractionN/A
Resource LinksN/A
Discussion Elements Pertaining to This PatternN/A
Projects Following This PatternAnthologia graeca

Pattern in TTL:

<written_text> a crmtex:TX1_Written_Text ;
rdfs:label "<written_text>" ;
crm:P16i_was_used_for <transcription_event> .

<transcription_event> a crmtex:TX6_Transcription, crm:E65_Creation ;
rdfs:label "Transcription of <written_text>" ;
crm:P94_has_created <text> .

<text> a crm:E33_Linguistic_Object ;
rdfs:label "Transcription text of <written_text>" ;
crm:P190_has_symbolic_content "<text>" .

Talking about Entities: References to, and Representations of, Conceptual Things

For more on references to and representations of things, see the Talking about Entities section of the Basic Patterns Application Profile.

Descriptions and Other Comments

Different types of references are differentiated by the P2_has_type → E55_Type pattern associated with them. For more on this, see the Types section of the Basic Patterns Application Profile. For example:

  • General description: http://vocab.getty.edu/aat/300411780
  • Descriptive note: http://vocab.getty.edu/aat/300435416
  • Comment or note: http://vocab.getty.edu/aat/300027200

Application profile descriptions

Pattern/Structure ValuesDefinitionThis pattern declares that an entity has a note.
Abstraction

crm:E1_CRM_Entity → crm:P67i_is_referred_to_by → crm:E33_Linguistic_Object
→ crm:P2_has_typecrm:E55_Type
→ crm:P190_has_symbolic_contentrdfs:literal

Content ValuesType of ValueUniform Resource Identifier (URI); literal value (text)
Expected Value

URI from project dataset, existing linked data authority, or minted by LINCS; literal value from project dataset

Format/Requirements for the ValueURI (preferably dereferenceable); rdfs:literal
Case ExamplesTypical Example & Abstraction

The Canadian Centre for Ethnomusicology dataset states that there is a text that has a statement describing it.

<cce:pub/1970.4> → crm:P67i_is_referred_to_by → crm:E33_Linguistic_Object
→ crm:P2_has_typeaat:300411780
→ crm:P190_has_symbolic_content

“Translations of 100 Ukranian wedding songs, and one musical transcription. Notes from interviews with Dan Chomlak (August 17, 1970), Mrs. Shuchuk (December 11, 1970) and with Father D. Luchak (August 7, 1970). Miscellaneous field notes, lists of performers, and other commentary.”

Edge Case Example & Abstraction

The Map of Early Modern London Gazetteer states that St. Saviour (Southwark) is the main subject of a text.

<moeml:STSA1> → crm:P129i_is_subject_of → crm:E33_Linguistic_Object
→ crm:P2_has_type<lincs:description>
→ crm:P190_has_symbolic_content

“St. Saviour (Southwark) dates back at least to 1106. It was originally known by the name St. Mary Overies, with Overies referring to its being over the Thames, that is, on its southern bank. After the period of the Dissolution, the church was rededicated and renamed St. Saviour (Sugden 335). St. Saviour (Southwark) is visible on the Agas map along New Rents street in Southwark. It is marked with the label S. Mary Owber.”

Resource Links

The Getty Research Institute. (2017, March 7). Art & Architecture Thesaurus Online.

https://www.getty.edu/research/tools/vocabularies/aat/

Discussion Elements Pertaining to This Pattern

When using E33_Linguistic_Object, use at least one (1) E55_Type on each instance specifying what kind of text it is.

This pattern can be used for any information item that discusses the entity in question. When seeking to say that the entity is not just discussed or referenced by the text statement, but is the main subject of it, P129i_is_subject_of can be used instead.

Projects Following This PatternAll projects

Pattern in TTL:

<entity> a crm:E1_CRM_Entity ; 
rdfs:label "<entity>" ;
crm:P67i_is_referred_to_by <entity_note> .

<entity_note> a crm:E33_Linguistic_Object ;
rdfs:label "<type> statement for <entity>" ;
crm:P2_has_type <type> ;
crm:P190_has_symbolic_content<note>.

<type> a crm:E55_Type ;
rdfs:label "<type>" .

Visual Representation

For more on how to say that an object has a visual representation, see the Visual Representations of an Entity section of the Basic Patterns Application Profile.

Application profile visual representation

Pattern/Structure ValuesDefinitionThis pattern declares that an entity is represented by an image.
Abstraction

crm:E1_CRM_Entity → crm:P138i_is_represented_by crm:E36_Visual_Item

Content ValuesType of ValueUniform Resource Identifier (URI)
Expected Value

URI from project dataset, existing linked data authority, or minted by LINCS

Format/Requirements for the ValueURI, preferably dereferenceable
Case ExamplesTypical Example & Abstraction

The AdArchive dataset states that there is an advertisement that has an image which is a visual representation of it.

<lincs:LRK8dZhmUxZ> → crm:P138i_has_representation

<https://iiif.archivelab.org/iiif/heresies_04$127/1308,1791,1067,1362/full/0/default.jpg>

Edge Case Example & AbstractionN/A
Resource LinksN/A
Discussion Elements Pertaining to This PatternN/A
Projects Following This Pattern

AdArchive, Anthologia graeca, HistSex, University of Saskatchewan Art Gallery

Pattern in TTL:

<entity> a crm:E1_CRM_Entity ; 
rdfs:label "<entity>" ;
crm:P138i_has_representation <image> .

<image> a crm:E36_Visual_Item ;
rdfs:label "Image of <entity>" .

Identifiers

For more on identifiers, see the Identifiers section of the Basic Patterns Application Profile.

Unique Identifiers (e.g., Call Numbers)

Different types of identifiers are differentiated by the P2_has_type → E55_Type pattern associated with them. For more on this, see the Types section of the Basic Patterns Application Profile). For example:

Call number: http://vocab.getty.edu/aat/300311706

Application profile identifiers

Pattern/Structure ValuesDefinitionThis pattern declares that an entity has an identifier.
Abstraction

crm:E1_CRM_Entity → crm:P1_is_identified_by → crm:E42_Identifier
→ crm:P2_has_typecrm

aat:300404012

→ crm:P190_has_symbolic_contentrdfs:literal

Content ValuesType of ValueUniform Resource Identifier (URI); literal value (text)
Expected Value

URI from project dataset, existing linked data authority, or minted by LINCS; literal value from project dataset

Format/Requirements for the ValueURI (preferably dereferenceable); rdfs:literal
Case ExamplesTypical Example & Abstraction

The Canadian Centre for Ethnomusicology dataset states that there is a publication that is identified by the call number “2020.008.008.”

<cce:pub/P1970.4> → crm:P1_is_identified_by → crm:E42_Identifier
→ crm:P2_has_type<aat:300404012>, <aat:300311706>, <lincs:cce_identifier>
→ crm:P190_has_symbolic_content“P1970.4”

Edge Case Example & AbstractionN/A
Resource Links

The Getty Research Institute. (2017, March 7). Art & Architecture Thesaurus Online.

https://www.getty.edu/research/tools/vocabularies/aat/

Discussion Elements Pertaining to This Pattern

Use at least two (2) E55_Types on each identifier: generic (from existing linked data vocabulary) or project-specific (minted for project). Always use the

Getty AAT term for unique identifiers

for generic identifiers. Additional are optional for precision (e.g., the

Getty AAT term for accession numbers

).

Projects Following This PatternAll projects

Pattern in TTL:

<entity> a crm:E1_CRM_Entity ;  
rdfs:label "<entity>" ;
crm:P1_is_identified_by <entity_identifier> .

<entity_identifier> a crm:E42_Identifier ;
rdfs:label "Unique identifier of <entity>"
crm:P2_has_type <http://vocab.getty.edu/aat/300404012>,
<project_identifier_type> ;
crm:P190_has_symbolic_content "<entity_identifier>" .

<http://vocab.getty.edu/aat/300404012> a crm:E55_Type ;
rdfs:label "unique identifiers" .

<project_identifier_type> a crm:E55_Type ;
rdfs:label "<project> identifiers" .

Titles

Different types of identifiers are differentiated by the P2_has_type → E55_Type pattern associated with them. For more on this, see the Types section of the Basic Patterns Application Profile). For example:

  • Title: http://vocab.getty.edu/aat/300417193
  • Variant title: http://id.loc.gov/ontologies/bibframe/VariantTitle
  • Short title: http://purl.org/ontology/bibo/shortTitle
  • Subtitle: http://www.wikidata.org/entity/Q1135389

Application profile titles

Pattern/Structure ValuesDefinitionThis pattern declares that an entity has a linguistic identifier.
Abstraction

crm:E1_CRM_Entity → crm:P1_is_identified_by → crm:E33_E41_Linguistic_Appellation


crm:P2_has_typecrm:E55_Type


crm:P190_has_symbolic_contentrdfs:literal

Content ValuesType of ValueUniform Resource Identifier (URI); literal value (text)
Expected Value

URI from project dataset, existing linked data authority, or minted by LINCS; literal value from project dataset

Format/Requirements for the ValueURI (preferably dereferenceable); rdfs:literal
Case ExamplesTypical Example & Abstraction

The Canadian Centre for Ethnomusicology dataset states that there is an object with the title “Bibliography and Bibliographic Essay about Traditional Music in Ghana.”

<cce:pub/P1995.15> → crm:P1_is_identified_by → crm:E33_E41_Linguistic_Appellation
→ crm:P2_has_type<aat:300417193>
→ crm:P190_has_symbolic_content

“Bibliography and Bibliographic Essay about Traditional Music in Ghana”

Edge Case Example & AbstractionN/A
Resource Links

The Getty Research Institute. (2017, March 7). Art & Architecture Thesaurus Online.

https://www.getty.edu/research/tools/vocabularies/aat/

Discussion Elements Pertaining to This Pattern

Use at least one (1) E55_Type on each linguistic identifier specifying what it is (e.g., name, title, etc.).

Projects Following This Pattern All projects

Pattern in TTL:

<entity> a crm:E1_CRM_Entity ; 
rdfs:label "<entity>" ;
crm:P1_is_identified_by <entity_name_or_title> .

<entity_name_or_title> a crm:E33_E41_Linguistic_Appellation ;
rdfs:label "Linguistic identifier of <entity>" ;
crm:P2_has_type <type> ;
crm:P190_has_symbolic_content "<entity_name_or_title>" .

<type> a crm:E55_Type ;
rdfs:label "<type>" .

Categories and Classifications

For more on types, categorization, and classification, as well as vocabularies, see the Types section of the Basic Patterns Application Profile).

Application profile categories

Pattern/Structure ValuesDefinition

This pattern declares that a conceptual object has a classification.

Abstraction

crm:E28_Conceptual_Object → crm:P2_has_type crm:E55_Type

Content ValuesType of ValueUniform Resource Identifier (URI)
Expected Value

URI from project dataset, existing linked data authority, or minted by LINCS

Format/Requirements for the ValueURI (preferably dereferenceable)
Case ExamplesTypical Example & Abstraction

The AdArchive dataset states that there is a text in Semiotext(e) Vol. 3 No. 2 with the type “fiction”.

<lincs:KHPYoAIuzdj> → crm:P2_has_type <wikidata:Q8253>

Edge Case Example & AbstractionN/A
Resource Links

The Getty Research Institute. (2017, March 7). Art & Architecture Thesaurus Online.

https://www.getty.edu/research/tools/vocabularies/aat/

Discussion Elements Pertaining to This Pattern

This pattern connects entities to vocabularies. For more on this, see the Vocabularies section of the Basic Patterns Application Profile.

Projects Following This PatternAll projects

Pattern in TTL:

<conceptual_object> a crm:E28_Conceptual_Object ;
rdfs:label "<conceptual_object>" ;
crm:P2_has_type <type>.

<type> a crm:E55_Type ;
rdfs:label "<type>".

Creation

A creation date adds temporal information to the creation event. For creation date, see the Time-Spans of Activities section of the Basic Patterns Application Profile.

A creation place adds location information to the creation event. For creation place, see the Locations of Activities section of the Basic Patterns Application Profile.

For information about how to say that an actor was involved in or carried out an activity, see the Roles section of the Basic Patterns Application Profile.

Application profile creation

Pattern/Structure ValuesDefinitionThis pattern declares that a conceptual object was created.
Abstraction

crm:E28_Conceptual_Object → crm:P94i_was_created_by crm:E65_Creation

Content ValuesType of ValueUniform Resource Identifier (URI)
Expected Value

URI from project dataset, existing linked data authority, or minted by LINCS

Format/Requirements for the ValueURI (preferably dereferenceable)
Case ExamplesTypical Example & Abstraction

The AdArchive dataset states that there is a text in Semiotext(e) Vol. 3 No. 2 that was created through a creation event.

<lincs:KHPYoAIuzdj> → crm:P94i_was_created_by <lincs:4u1GJIZMP6H>

Edge Case Example & AbstractionN/A
Resource LinksN/A
Discussion Elements Pertaining to This Pattern

When using E65_Creation, use at least one (1) E55_Type on each instance specifying what kind of creation activity it is.

Projects Following This Pattern

AdArchive, Anthologia graeca, Canadian Centre for Ethnomusicology, HistSex, Yellow Nineties

Pattern in TTL:

<conceptual_object> a crm:E28_Conceptual_Object ;
rdfs:label "<conceptual_object>" ;
crm:P94i_was_created_by <creation_event> .

<creation_event> a crm:E65_Creation ;
rdfs:label "Creation event of <object>" ;
crm:P2_has_type <type> .

<type> a crm:E55_Type ;
rdfs:label "<type>" .

Groups and Other Part-Whole Relationships

Number of Conceptual Parts

Application profile number of conceptual parts

Pattern/Structure ValuesDefinition

This pattern declares that a conceptual object has a number of conceptual parts.

Abstraction

crm:E28_Conceptual_Object → crm:P43_has_dimension → crm:E54_Dimension
→ crm:P2_has_typecrm:E55_Type
→ crm:P90_has_value rdfs:literal
→ crm:P91_has_unitcrm:E58_Measurement_Unit

Content ValuesType of ValueUniform Resource Identifier (URI); literal value (numeric)
Expected Value

URI from project dataset, existing linked data authority, or minted by LINCS; literal value from project dataset

Format/ Requirements for the ValueURI (preferably dereferenceable); rdfs:literal
Case ExamplesTypical Example & Abstraction

The Canadian Centre for Ethnomusicology dataset states that there is a recording with two tracks.

<cce:CCE2000.2.71> → crm:P43_has_dimension → crm:E54_Dimension
→ crm:P2_has_type<wikidata:Q7302866>
→ crm:P90_has_value “2”
→ crm:P91_has_unit<wikidata:Q614112>

Edge Case Example & AbstractionN/A
Resource Links

The Wikimedia Foundation. (2021). Wikidata.

https://www.wikidata.org/

Discussion Elements Pertaining to This PatternN/A
Projects Following This PatternCanadian Centre for Ethnomusicology

Pattern in TTL:

<conceptual_object> a crm:E28_Conceptual_Object ;
rdfs:label "<conceptual_object>" ;
crm:P43_has_dimension <dimension> .

<dimension> a crm:E54_Dimension ;
rdfs:label "<dimension_type> of <conceptual_object>" ;
crm:P2_has_type <dimension_type> ;
crm:P90_has_value <rdfs:literal> ;
crm:P91_has_unit <measurement_unit> .

<dimension_type> a crm:E55_Type ;
rdfs:label "<dimension_type>" .

<measurement_unit> a crm:E58_Measurement_Unit ;
rdfs:label "<measurement_unit>" .

Conceptual Objects as Parts of other Conceptual Objects

Application profile conceptual objects as parts of other conceptual objects

Pattern/Structure ValuesDefinition

This pattern declares that a conceptual object is part of another conceptual object.

Abstraction

crm:E89_Propositional_Object → crm:P148i_is_component_of → crm:E89_Propositional_Object

Content ValuesType of ValueUniform Resource Identifier (URI)
Expected Value

URI from project dataset, existing linked data authority, or minted by LINCS

Format/Requirements for the ValueURI (preferably dereferenceable)
Case ExamplesTypical Example & Abstraction

The AdArchive dataset states that there is an article that is part of an issue.

<lincs:LNsuJtPxtq2> → crm:P148i_is_component_of <lincs:GZuqK657aSU>

Edge Case Example & AbstractionN/A
Resource Links

The Getty Research Institute. (2017, March 7). Art & Architecture Thesaurus Online.

https://www.getty.edu/research/tools/vocabularies/aat/

Discussion Elements Pertaining to This Pattern

crm:E89_Propositional_Object is a subclass of crm:E28_Conceptual_Object.

Projects Following This Pattern

AdArchive, Anthologia graeca, Canadian Centre for Ethnomusicology, HistSex

Pattern in TTL:

<conceptual_object_part> a crm:E89_Propositional_Object ;
rdfs:label "<conceptual_object_part>" ;
crm:P148i_is_component_of <conceptual_object_whole> .

<conceptual_object_whole> a crm:E89_Propositional_Object ;
rdfs:label "<conceptual_object_whole>" .

Linguistic Objects as Parts of Conceptual Objects

Application profile linguistic objects

Pattern/Structure ValuesDefinition

This pattern declares that a conceptual object incorporates a linguistic component.

Abstraction

crm:E73_Information_Object → crm:P165_incorporates → crm:E33_Linguistic_Object

Content ValuesType of ValueUniform Resource Identifier (URI)
Expected Value

URI from project dataset, existing linked data authority, or minted by LINCS

Format/Requirements for the ValueURI (preferably dereferenceable)
Case ExamplesTypical Example & Abstraction

The AdArchive dataset states that there is an advertisement that incorporates a text (as advertising copy).

<lincs:LRK8dZhmUxZ> → crm:P165_incorporates <lincs:PHP16y4evtg>

Edge Case Example & AbstractionN/A
Resource Links

The Getty Research Institute. (2017, March 7). Art & Architecture Thesaurus Online.

https://www.getty.edu/research/tools/vocabularies/aat/

Discussion Elements Pertaining to This Pattern

crm:E73_Information_Object is a subclass of crm:E28_Conceptual_Object.

Projects Following This PatternAdArchive

Pattern in TTL:

<conceptual_object> a crm:E73_Information_Object ;
rdfs:label "<conceptual_object>" ;
crm:P165_incorporates <text> .

<text> a crm:E33_Linguistic_Object ;
rdfs:label "<text>" .

Contents of a Work

“Aboutness” and Content Subjects

Application profile aboutness

Pattern/Structure ValuesDefinitionThis pattern declares that a conceptual object has a main subject.
Abstraction

crm:E89_Propositional_Object → crm:P129_is_about crm:E1_CRM_Entity

Content ValuesType of ValueUniform Resource Identifier (URI); literal value (text)
Expected Value

URI from project dataset, existing linked data authority, or minted by LINCS; literal value from project dataset

Format/Requirements for the ValueURI (preferably dereferenceable); rdfs:literal
Case ExamplesTypical Example & Abstraction

The AdArchive dataset states that an advertisement is about the journal that it is advertising.

<lincs:LYKoOOxS1EP> → crm:P129_is_about <wikidata:Q1404511>

Edge Case Example & AbstractionN/A
Resource Links

Library of Congress. (2021, July 26). Library of Congress Catalog Works.

https://id.loc.gov/resources/works.html

The Wikimedia Foundation. (2021). Wikidata.

https://www.wikidata.org/

Discussion Elements Pertaining to This Pattern

crm:E89_Propositional_Object is a subclass of crm:E28_Conceptual_Object.

Projects Following This PatternAdArchive, Anthologia graeca, HistSex, Orlando

Pattern in TTL:

<conceptual_object> a crm:E89_Propositional_Object ; 
rdfs:label "<conceptual_object>" ;
crm:P129_is_about <main_subject> .

<main_subject> a crm:E1_CRM_Entity;
rdfs:label "<main_subject>" .

Referring to Other Entities

Application profile referring to other entities

Pattern/Structure ValuesDefinitionThis pattern declares that a conceptual object refers to things.
Abstraction

crm:E89_Propositional_Object → crm:P67_refers_to crm:E1_CRM_Entity

Content ValuesType of ValueUniform Resource Identifier (URI)
Expected Value

URI from project dataset, existing linked data authority, or minted by LINCS

Format/Requirements for the ValueURI (preferably dereferenceable)
Case ExamplesTypical Example & Abstraction

The HistSex dataset states that a publication refers to time periods and locations.

<histsex:The_Question_of_Gender__Joan_W._Scott_s_Critical_Feminism> → crm:P67_refers_to <locsubjects:sh85139024>, <geonames:6252001>

Edge Case Example & AbstractionN/A
Resource Links

Library of Congress. (2021, August 2). Library of Congress Subject Headings.

https://id.loc.gov/authorities/subjects.html

Unxos GmbH. (2020, March 8). GeoNames.

https://www.geonames.org/about.html

Discussion Elements Pertaining to This Pattern

crm:E89_Propositional_Object is a subclass of crm:E28_Conceptual_Object.

Projects Following This Pattern

Anthologia graeca, Canadian Centre for Ethnomusicology, HistSex, Orlando

Pattern in TTL:

<conceptual_object> a crm:E89_Propositional_Object ; 
rdfs:label "<conceptual_object>" ;
crm:P67_refers_to <entity> .

<entity> a crm:E1_CRM_Entity;
rdfs:label "<entity>" .

Text Contents

Application profile text contents

Pattern/Structure ValuesDefinition

This pattern declares that a linguistic object has specific contents.

Abstraction

crm:E33_Linguistic_Object → crm:P190_has_symbolic_content rdfs:literal

Content ValuesType of ValueLiteral value (text)
Expected ValueLiteral value from project dataset
Format/Requirements for the Valuerdfs:literal
Case ExamplesTypical Example & Abstraction

The Canadian Centre for Ethnomusicology dataset states that there is a title that reads “Bibliography and Bibliographic Essay about Traditional Music in Ghana”.

<cce:title/Bibliography_and_Bibliographic_Essay_about_Traditional_Music_in_Ghana> → crm:P190_has_symbolic_content

“Bibliography and Bibliographic Essay about Traditional Music in Ghana”

Edge Case Example & AbstractionN/A
Resource LinksN/A
Discussion Elements Pertaining to This Pattern

crm:E33_Linguistic_Object is a subclass of crm:E28_Conceptual_Object.

Projects Following This PatternAll projects

Pattern in TTL:

<text> a crm:E33_Linguistic_Object ;
rdfs:label "<text>"
crm:P190_has_symbolic_content "<text_content>" .

Language

Application profile language

Pattern/ Structure ValuesDefinition

This pattern declares that a linguistic object is expressed in a specific language.

Abstraction

crm:E33_Linguistic_Object → crm:P72_has_language crm:E56_Language

Content ValuesType of ValueUniform Resource Identifier (URI)
Expected Value

URI from project dataset, existing linked data authority, or minted by LINCS

Format/Requirements for the ValueURI (preferably dereferenceable)
Case ExamplesTypical Example & Abstraction

The Anthologia graeca dataset declares there is a transcription of a passage that is in French.

<lincs:text/4392> → crm:P72_has_language <lincs:language/fra>
→ crm:P190_has_symbolic_content“En jouant de la trompette, Marcus le fluet émit un tout petit souffle et, tout droit, tête première, il s’en alla dans l’Hadès!”

Edge Case Example & AbstractionN/A
Resource LinksN/A
Discussion Elements Pertaining to This Pattern

crm:E33_Linguistic_Object is a subclass of crm:E28_Conceptual_Object.

Projects Following This PatternAnthologia graeca, Orlando, MoEML Gazetteer

Pattern in TTL:

<text> a crm:E33_Linguistic_Object ;
rdfs:label "<text>"
crm:P72_has_language <language> .

<language> a crm:E56_Language ;
rdfs:label "<language>" .

Bibliographic Records (FRBRoo)

Publishing

A publishing date adds temporal information to the publishing event. For publishing date, see the Time-Spans of Activities section of the Basic Patterns Application Profile.

A publishing place adds location information to the publishing event. For publishing place, see the Location of Activities section of the Basic Patterns Application Profile.

For information about how to say that an actor was involved in or carried out an activity, see the Roles section of the Basic Patterns Application Profile.

Publication is a specific type of Creation event identified through the use of the E55_Type &lt;event:PublishingEvent> .

Application profile publishing

Pattern/Structure ValuesDefinitionThis pattern declares that a publication was published.
Abstraction

frbroo:F2_Expression → crm:P94i_was_created_by crm:E65_Creation
→ P2_has_type → E55_Type[event:PublishingEvent]

Content ValuesType of ValueUniform Resource Identifier (URI)
Expected Value

URI from project dataset, existing linked data authority, or minted by LINCS

Format/Requirements for the ValueURI (preferably dereferenceable)
Case ExamplesTypical Example & Abstraction

The HistSex dataset states that there is a publication that was created in a creation/publishing event.

<histsex:The_Lives_of_Transgender_People> → crm:P94i_was_created_by <histsex:creation/The_Lives_of_Transgender_People>
→ P2_has_type → <event:PublishingEvent>

Edge Case Example & AbstractionN/A
Resource LinksN/A
Discussion Elements Pertaining to This Pattern

When using E65_Creation, use at least one (1) E55_Type on each instance specifying what kind of creation activity it is. Publication is a specific type of Creation event identified through the use of the E55_Type <event:PublishingEvent> .

Projects Following This PatternAdArchive, Canadian Centre for Ethnomusicology, HistSex, Orlando

Pattern in TTL:

<publication> a frbroo:F2_Expression ;
rdfs:label "<publication>" ;
crm:P94i_was_created_by <publishing_event> .

<publishing_event> a crm:E65_Creation ;
rdfs:label "Creation event of <object>" ;
crm:P2_has_type event:PublishingEvent .

event:PublishingEvent a crm:E55_Type ;
rdfs:label "publishing event" .
Publishing Frequency

Application profile publishing frequency

Pattern/Structure ValuesDefinitionThis pattern declares that a publication was published.
Abstraction

frbroo:F2_Expression → crm:P94i_was_created_by crm:E65_Creation
→ P2_has_type → E55_Type[event:PublishingEvent]

Content ValuesType of ValueUniform Resource Identifier (URI)
Expected Value

URI from project dataset, existing linked data authority, or minted by LINCS

Format/Requirements for the ValueURI (preferably dereferenceable)
Case ExamplesTypical Example & Abstraction

The HistSex dataset states that there is a publication that was created in a creation/publishing event.

<histsex:The_Lives_of_Transgender_People> → crm:P94i_was_created_by <histsex:creation/The_Lives_of_Transgender_People>
→ P2_has_type → <event:PublishingEvent

Edge Case Example & AbstractionN/A
Resource LinksN/A
Discussion Elements Pertaining to This Pattern

When using E65_Creation, use at least one (1) E55_Type on each instance specifying what kind of creation activity it is. Publication is a specific type of Creation event identified through the use of the E55_Type <event:PublishingEvent> .

Projects Following This PatternAdArchive, Canadian Centre for Ethnomusicology, HistSex, Orlando

Pattern in TTL:

<publication> a frbroo:F2_Expression ;
rdfs:label "<publication>" ;
crm:P94i_was_created_by <publishing_event> .

<publishing_event> a crm:E65_Creation ;
rdfs:label "Creation event of <object>" ;
crm:P2_has_type event:PublishingEvent ;
crm:P33_used_specific_technique <issuing_rule> .

event:PublishingEvent a crm:E55_Type ;
rdfs:label "publishing event" .

<issuing_rule> a crm:E29_Design_or_Procedure ;
rdfs:label "Publication frequency of <publication>" ;
crm:P2_has_type wikidata:Q104480093 ;
crm:P43_has_dimension <issuing_rule_dimension> .

<issuing_rule_dimension> a crm:E54_Dimension ;
rdfs:label "<publication_frequency>" ;
crm:P90_has_value "#" ;
crm:P91_has_unit <unit> .

<unit> a crm:E58_Measurement_Unit ;
rdfs:label "<unit>" .

wikidata:Q104480093 a crm:E55_Type ;
rdfs:label "frequency" .

Making a Recording

A recording date adds temporal information to the recording event. For recording date, see the Time-Spans of Activities section of the Basic Patterns Application Profile.

A recording place adds location information to the recording event. For recording place, see the Location of Activities section of the Basic Patterns Application Profile.

For information about how to say that an actor was involved in or carried out an activity, see the Roles section of the Basic Patterns Application Profile.

Application profile making a recording

Pattern/Structure ValuesDefinitionThis pattern declares that a recording was created (recorded).
Abstraction

frbroo:F2_Expression → crm:P94i_was_created_by frbroo:F29_Recording_Event>
→ P2_has_type → E55_Type[aat:300077610]

Content ValuesType of ValueUniform Resource Identifier (URI)
Expected Value

URI from project dataset, existing linked data authority, or minted by LINCS

Format/Requirements for the ValueURI (preferably dereferenceable)
Case ExamplesTypical Example & Abstraction

The Canadian Centre for Ethnomusicology dataset states that a recording was created in a creation/recording event.

<cce:31-70160> → crm:P94i_was_created_by <cce:production_uri/CCE1995.1.24D>
→ P2_has_type → <aat:300077610>

Edge Case Example & AbstractionN/A
Resource Links

The Getty Research Institute. (2017, March 7). Art & Architecture Thesaurus Online.

https://www.getty.edu/research/tools/vocabularies/aat/

Discussion Elements Pertaining to This PatternN/A
Projects Following This PatternCanadian Centre for Ethnomusicology

Pattern in TTL:

<recording> a frbroo:F2_Expression ;
rdfs:label "<recording>" ;
crm:P94i_was_created_by <recording_event> .

<recording_event> a frbroo:F29_Recording_Event ;
rdfs:label "Recording event of <recording>" ;
crm:P2_has_type aat:300077610 .

aat:300077610 a crm:E55_Type ;
rdfs:label "publishing event" .
Recording a Performance

A performance date adds temporal information to the performance event. For performance date, see the Time-Spans of Activities section of the Basic Patterns Application Profile.

A performance place adds location information to the performance event. For performance place, see the Location of Activities section of the Basic Patterns Application Profile.

For information about how to say that an actor was involved in or carunderstand-lincs-dataapplication-profiles/application-profiles-main/basic-patterns#roles).

Application profile recording a performance

Pattern/Structure ValuesDefinitionThis pattern declares that a recording recorded a performance.
Abstraction

frbroo:F29_Recording_Event → frbroo:R20_recorded F31_Performance

Content ValuesType of ValueUniform Resource Identifier (URI)
Expected Value

URI from project dataset, existing linked data authority, or minted by LINCS

Format/Requirements for the ValueURI (preferably dereferenceable)
Case ExamplesTypical Example & Abstraction

The Canadian Centre for Ethnomusicology dataset states that a recording recorded a performance.

<cce:31-70160> → crm:P94i_was_created_by → <cce:production_uri/CCE1995.1.24D>
→ frbroo:R20_recorded<cce:performance/CCE1995.1.24D-10>

Edge Case Example & AbstractionN/A
Resource Links

The Getty Research Institute. (2017, March 7). Art & Architecture Thesaurus Online.

https://www.getty.edu/research/tools/vocabularies/aat/

Discussion Elements Pertaining to This PatternN/A
Projects Following This PatternCanadian Centre for Ethnomusicology

Pattern in TTL:

<recording> a frbroo:F2_Expression ;
rdfs:label "<recording>" ;
crm:P94i_was_created_by <recording_event> .

<recording_event> a frbroo:F29_Recording_Event ;
rdfs:label "Recording event of <recording>" ;
frbroo:R20_recorded <performance> .

<performance> a frbroo:F31_Performance ;
rdfs:label "<performance>" .

Digital Records

Different types of information objects, such as those used for digital records, are differentiated by the P2_has_type → E55_Type pattern associated with them. For more on this, see the Types section of the Basic Patterns Application Profile). For example:

  • Digital record: https://vocab.getty.edu/aat/300379790
  • Website: https://www.wikidata.org/wiki/Q35127
  • Webpage: https://www.wikidata.org/wiki/Q36774