Skip to main content

Yellow Nineties 2.0 Application Profile

Purpose

To document how the Yellow Nineties 2.0 data is modelled for compatibility with the wider LINCS data model. This document provides patterns used in the mapping of Yellow Nineties 2.0 data which correspond to the categories outlined in the LINCS Application Profile.

This document introduces class and property concepts as used in this specific context (LINCS and the Yellow Nineties 2.0 dataset), and are not complete definitions. Consult CIDOC CRM v. 7.1.1 documentation for full class and property descriptions.

Acronyms

Ontology Acronyms:

Vocabulary and Authority Acronyms:

Main Classes

Entity TypeClassDeclaration Snippet (TTL)
Personcrm:E21_Person
<Y90:Person> a crm:E21_Person .
Unique Identifiercrm:E42_Identifier
<Y90_Identifer> a crm:E42_Identifier ;
crm:P2_has_type <identifer_type> .
Namecrm:E33_E41_Linguistic_Appellation
<name> a crm:E33_E41_Linguistic_Appellation ;
crm:P2_has_type biography:personalName .
Birth Eventcrm:E67_Birth
<Birth_Event> a crm:E67_Birth .
Placecrm:E53_Place
<Birth_Place> a crm:E53_Place .
Death Eventcrm:E69_Death
<Death_Event> a crm:E69_Death .
Education Activitycrm:E7_Activity
<Education_Activity> a crm:E7_Activity ;
crm:P2_has_type occupation:education .
Educational Institutioncrm:E74_Group
<Educational_Institution> a crm:E74_Group ;
crm:P2_has_type biography:educationalOrganization .
Occupationfrbroo:F51_Pursuit
<Occupation> a frbroo:F51_Pursuit ;
crm:P2_has_type <Role_Type> .
Publishing Activitycrm:E65_Creation
<Expression_Creation> a crm:E65_Creation ;
crm:P2_has_type wikidata:Q732577 .
Publishercrm:E74_Group
<Publisher> a crm:E74_Group ;
crm:P2_has_type wikidata:Q2085381 .
Y90s Creationcrm:E65_Creation
<Creation_Activity> a crm:E65_Creation ;
crm:P2_has_type event:ProductionEvent , event:PublishingEvent .
Yellow Ninetiesfrbroo:F2_Expression
<Yellow_Nineties> a frbroo:F2_Expression ;
crm:P2_has_type wikidata:Q1002697.
Relationship Activitycrm:E7_Activity
<Relationship_Activity> a crm:E7_Activity ;
crm:P2_has_type <Relationship_Type> .
Gendercrm:E89_Propositional_Object
  identity:Gender a crm:E89_Propositional_Object .
Avatar/Personacrm:E74_Group
<persona_group> a crm:E74_Group ;
crm:P2_has_type biography:persona .
Group Membershipcrm:E74_Group
<membership_group> a crm:E74_Group ;
crm:P2_has_type wikidata:Q6815100 .

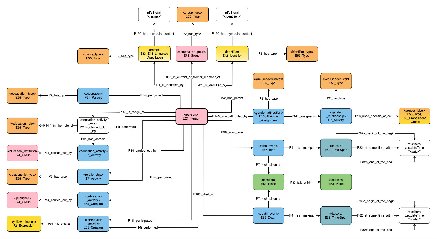
Overview Diagram

Below is an image of the application profile overview diagram. Follow this link for a zoomable, more readable version. The segments below align with the document sections.

Application profile

Nodes

Basic Patterns

Identifiers

Unique Identifiers

Application profile

Pattern/Structure ValuesDefinition

This pattern declares that a person is identified by a unique identifier.

Abstraction

crm:E21_Person → crm:P1_is_identified_by → crm:E42_Identifier
→ crm:P2_has_type → crm:P55_Type
→ crm:P190_has_symbolic_contentrdfs:Literal

Content ValuesType of Valueliteral value (text)
Expected ValueLiteral value from the Yellow Nineties dataset
Format/Requirements for the Valuerdfs:literal
Example Values“#RBA”, “#AKN”, “#SCR”
Case ExamplesTypical Example & Abstraction

The Yellow Nineties Personography declares that Rosamund Marriott Watson’s Dublin Core Identifier is “#RBA”.

<y90s:marriott-watson-rosamund/> → crm:P1_is_identified_by → crm:E42_Identifier


(→ crm:P2_has_type → <dc:identifier> , <lincs:srhGpLJEVcz> , <aat:300404012>)
→ crm:P190_has_symbolic_content“#RBA”

Edge Case Example & AbstractionN/A
Resource Links

The Dublin Core Metadata Initiative. (2021, July 19). Identifier. DCMI Metadata Terms.

https://www.dublincore.org/specifications/dublin-core/dcmi-terms/terms/identifier/

The Getty Research Institute. (2017, March 7). Art & Architecture Thesaurus Online.

https://www.getty.edu/research/tools/vocabularies/aat/

Discussion Elements Pertaining to the PatternN/A
Y90s Elements Following this Patterndc:identifier

Pattern in TTL:

<Y90:Person> a crm:E21_Person ; 
rdfs:label "<Y90:Person>" ;
crm:P1_is_identified_by <Y90_Identifier> .

<Y90_Identifier> a crm:E42_Identifier ;
rdfs:label "Yellow Nineties Project internal identifier for <name>" ;
crm:P2_has_type <identifier_type> ;
crm:P190_has_symbolic_content "<Y90_Identifier>" .

<identifier_type> a crm:E55_Type ;
rdfs:label "identifier" .
Names

Application profile

Pattern/Structure ValuesDefinitionThis pattern declares that a person is identified by a name.
Abstraction

crm:E21_Person → crm:P1_is_identified_by → crm:E33_E41_Linguistic_Appellation
→ crm:P2_has_typecrm:E55_Type
→ crm:P190_has_symbolic_contentrdfs:Literal

Content ValuesType of ValueUniform Resource Identifier (URI); literal (text) value
Expected Value

URI from the Yellow Nineties dataset; URI from an existing linked data authority or minted by LINCS; literal value from the Yellow Nineties dataset

Format/Requirements for the ValueURI (preferably dereferenceable); rdfs:literal
Example Values

“Marriott Watson, Rosamund”, “Sharp, William”, “Geddes, Patrick”, <http://id.lincsproject.ca/biography/additionalName>

Case ExamplesTypical Example & Abstraction

The Yellow Nineties Personography states that Rosamund Marriott Watson is also known as Rosamund Thomson. “Thomson, Rosamund” is typed as an additional name.

<y90s:marriott-watson-rosamund/> → crm:P1_is_identified_by → crm:E33_E41_Linguistic_Appellation
→ crm:P2_has_type<biography:AdditionalName>
→ crm:P190_has_symbolic_content


“Thomson, Rosamund”

Edge Case Example & AbstractionN/A
Resource Links

Brown, S., Cummings, J., Drudge-Wilson, J., Faulkner, C., Lemak, A., Martin, K., Mo, A., Penancier, J., Simpson, J., Singh, G., Stacey, D., & Warren, R. (2020, July 14). The CWRC Ontology Specification 0.99.86. The Canadian Writing Research Collaboratory.

https://sparql.cwrc.ca/ontologies/cwrc.html#

The Wikimedia Foundation. (2021). Wikidata.

https://www.wikidata.org/

Discussion Elements Pertaining to the PatternN/A
Y90s Elements Following this Patterny90s:name; y90s:birth_name; y90s:aka

Pattern in TTL:

<Y90:Person> a crm:E21_Person ; 
rdfs:label "<Y90:Person>" ;
crm:P1_is_identified_by <name> .

<name> a crm:E33_E41_Linguistic_Appellation ;
rdfs:label "<name>" ;
crm:P2_has_type biography:personalName ;
crm:P190_has_symbolic_content "<name>" .

biography:personalName a crm:E55_Type ;
rdfs:label "personal name" .

Birth

Application profile

Pattern/Structure ValuesDefinitionThis pattern declares that a person was born.
Abstraction

crm:E21_Person → crm:P98i_was_borncrm:E67_Birth

Content ValuesType of ValueUniform Resource Identifier (URI)
Expected ValueURI minted by LINCS
Format/Requirements for the ValueURI (preferably dereferenceable)
Example Values

<http://id.lincsproject.ca/FCEJ0z7mf8x>; <http://id.lincsproject.ca/FKIm8AgHUG9>; <http://id.lincsproject.ca/FSxkKEJMV7n>

Case ExamplesTypical Example & Abstraction

The Yellow Nineties Personography declares that Rosamund Marriott Watson was born.

<y90s:marriott-watson-rosamund/> → crm:P98i_was_born <lincs:mMR1zqnuXRv>

Edge Case Example & AbstractionN/A
Resource Links

The Wikimedia Foundation. (2019, December 30). Wikidata: Main Page. Wikidata.

https://www.wikidata.org/wiki/Wikidata:Main_Page

Discussion Elements Pertaining to the PatternN/A
Y90s Elements Following this Patterny90s:birth_place; y90s:birth_place_uri

Pattern in TTL:

<Y90:Person> a crm:E21_Person ; 
rdfs:label "<Y90:Person>" ;
crm:P98i_was_born <Birth_Event> .

<Birth_Event> a crm:E67_Birth ;
rdfs:label "Birth Event of <name>" .
Birth Date

Application profile

Pattern/Structure ValuesDefinitionThis pattern declares that a person was born on a date.
Abstraction

crm:E67_Birth
→ crm:P4_has_time_span → crm:E52_Time_Span
→ crm:P82_at_some_time_withinrdfs:Literal
→ crm:P82a_begin_of_the_beginxsd:dateTime
→ crm:P82b_end_of_the_endxsd:dateTime

Content ValuesType of Valueliteral value (text); date-time value
Expected Value

literal value (text) from the Yellow Nineties dataset; date-time value from the Yellow Nineties dataset

Format/Requirements for the Valuerdfs:literal; xsd:dateTime
Example Values“1860”; “1860-01-01”; ”1844”
Case ExamplesTypical Example & Abstraction

The Yellow Nineties Personography declares that Rosamund Marriott Watson was born in 1860.

<lincs:mMR1zqnuXRv>
→ crm:P4_has_time_span → crm:E52_Time_Span
→ crm:P82_at_some_time_within “1860”
→ crm:P82a_begin_of_the_begin“1860-01-01”
→ crm:P82b_end_of_the_end“1860-12-31”

Edge Case Example & AbstractionN/A
Resource Links

W3C. (2012, April 5). W3C XML Schema Definition Language (XSD) 1.1 Part 1: Structures .

https://www.w3.org/TR/xmlschema11-1/

Discussion Elements Pertaining to the PatternN/A
Y90s Elements Following this Patterny90s:birth_date

Pattern in TTL:

<Birth_Event> a crm:E67_Birth ; 
rdfs:label "Birth Event of <name>" ;
crm:P4_has_time-span <Birth_Date> .

<Birth_Date> a crm:E52_Time-Span ;
rdfs:label "Birth date of <name>" ;
crm:P82_at_some_time_within "<Birth_Date>" ;
crm:P82a_begin_of_the_begin "<Birth_Date>"^^xsd:dateTime ;
crm:P82b_end_of_the_end "<Birth_Date>"^^xsd:dateTime .
Birth Place

Application profile

Pattern/Structure ValuesDefinitionThis pattern declares that a person was born at a place.
Abstraction

crm:E67_Birth
→ crm:P7_took_place_atcrm:E53_Place
→ crm:P89_falls_withincrm:E53_Place

Content ValuesType of ValueUniform Resource Identifier (URI); literal (text) value
Expected Value

URI from the Yellow Nineties dataset, existing linked data authority, or minted by LINCS; literal value (text) from the Yellow Nineties dataset

Format/Requirements for the ValueURI (preferably dereferenceable); rdfs:literal
Example Values

“Hackney, London, England”, <https://www.wikidata.org/entity/Q205679>; <http://id.lincsproject.ca/Mk9ygPrxBpR>; “United States of America”

Case ExamplesTypical Example & Abstraction

The Yellow Nineties Personography declares that Rosamund Marriott Watson was born in Hackney, London, England.

<y90s:marriott-watson-rosamund/> → crm:P98i_was_born → crm:E67_Birth
→ crm:P7_took_place_at“Hackney, London, England”
→ crm:P89_falls_within<wikidata:Q205679>

Edge Case Example & AbstractionN/A
Resource Links

The Wikimedia Foundation. (2021). Wikidata. https://www.wikidata.org/

Discussion Elements Pertaining to the PatternN/A
Y90s Elements Following this Patterny90s:birth_place; y90s:birth_place_uri

Pattern in TTL:

<Birth_Event> a crm:E67_Birth ;
rdfs:label "Birth Event of <name>" ;
crm:P7_took_place_at <Birthplace> .

<Birthplace> a crm:E53_Place ;
rdfs:label "<Birthplace>" ;
crm:P89_falls_within <Birthplace_URI> .

<Birthplace_URI> a crm:E53_Place ;
rdfs:label "<Birthplace_URI>" .

Death

Application profile

Pattern/Structure ValuesDefinitionThis pattern declares that a person died.
Abstraction

crm:E21_Person → crm:P100i_died_incrm:E69_Death

Content ValuesType of ValueUniform Resource Identifier (URI)
Expected ValueURI minted by LINCS
Format/Requirements for the ValueURI (preferably dereferenceable)
Example Values

<http://id.lincsproject.ca/M7PkE50mfmZ>;


<http://id.lincsproject.ca/MLIV33EwB6i>;


<http://id.lincsproject.ca/MU8EnSIAceA>

Case ExamplesTypical Example & Abstraction

The Yellow Nineties Personography declares that Rosamund Marriott Watson died in Shere, Surrey, England.

<y90s:marriott-watson-rosamund/> → crm:P100i_died_in <lincs:USlmuDwFYCR>

Edge Case Example & AbstractionN/A
Resource Links

The Wikimedia Foundation. (2021). Wikidata. https://www.wikidata.org/

Discussion Elements Pertaining to the PatternN/A
Y90s Elements Following this Patterny90s:death_place; y90s:death_place_uri

Pattern in TTL:

<Y90:Person> a crm:E21_Person ; 
rdfs:label "<Y90:Person>" ;
crm:P100i_died_in <Death_Event> .

<Death_Event> a crm:E69_Death ;
rdfs:label "Death event of <name>" .
Death Date

Application profile

Pattern/Structure ValuesDefinitionThis pattern declares that a person died on a date.
Abstraction

crm:E69_Death
→ crm:P4_has_time_span → crm:E52_Time_Span
→ crm:P82_at_some_time_withinrdfs:Literal
→ crm:P82a_begin_of_the_beginxsd:dateTime
→ crm:P82b_end_of_the_endxsd:dateTime

Content ValuesType of Valueliteral value (text); date-time value
Expected Value

literal value (text) from the Yellow Nineties dataset; date-time value from the Yellow Nineties dataset

Format/Requirements for the Valuerdfs:literal; xsd:dateTime
Example Values“1911”, “1911-01-01”, "1943"
Case ExamplesTypical Example & Abstraction

The Yellow Nineties Personography declares that Rosamund Marriott Watson died in 1911. The death event in this pattern corresponds with the death event in the Death Place pattern.

<lincs:USlmuDwFYCR>
→ crm:P4_has_time_span → crm:E52_Time_Span
→ crm:P82_at_some_time_within “1911”
→ crm:P82a_begin_of_the_begin“1911-01-01”
→ crm:P82b_end_of_the_end“1911-12-31”

Edge Case Example & AbstractionN/A
Resource Links

W3C. (2012, April 5). W3C XML Schema Definition Language (XSD) 1.1 Part 1: Structures .

https://www.w3.org/TR/xmlschema11-1/

Discussion Elements Pertaining to the PatternN/A
Y90s Elements Following this Patterny90s:death_date

Pattern in TTL:

<Death_Event> a crm:E69_Death ; 
rdfs:label "Death event of <name>" ;
crm:P4_has_time_span <Death_Date> .

<Death_Date> a crm:E52_Time-Span ;
rdfs:label "Death date of <name>" ;
crm:P82_at_some_time_within "<Death_Date>" ;
crm:P82a_begin_of_the_begin "<Death_Date>"^^xsd:dateTime ;
crm:P82b_end_of_the_end "<Death_Date>"^^xsd:dateTime .
Death Place

Application profile

Pattern/Structure ValuesDefinitionThis pattern declares that a person died at a place.
Abstraction

crm:E69_Death
→ crm:P7_took_place_atcrm:E53_Place
→ crm:P89_falls_withincrm:E53_Place

Content ValuesType of ValueUniform Resource Identifier (URI); literal (text) value
Expected Value

URI from the Yellow Nineties dataset, existing linked data authority, or minted by LINCS; literal value (text) from the Yellow Nineties dataset

Format/Requirements for the ValueURI (preferably dereferenceable); rdfs:literal
Example Values

“Shere, Surrey, England”, <http://www.wikidata.org/entity/Q2188542>; “132 Fulham Road, London”; <http://id.lincsproject.ca/8jGB34XQKoI>

Case ExamplesTypical Example & Abstraction

The Yellow Nineties Personography declares that Rosamund Marriott Watson died in Shere, Surrey, England.

<lincs:USlmuDwFYCR>
→ crm:P7_took_place_at“Shere, Surrey, England”
→ crm:P89_falls_within<wikidata:Q2188542>

Edge Case Example & AbstractionN/A
Resource Links

The Wikimedia Foundation. (2021). Wikidata. https://www.wikidata.org/

Discussion Elements Pertaining to the PatternN/A
Y90s Elements Following this Patterny90s:death_place; y90s:death_place_uri

Pattern in TTL:

<Death_Event> a crm:E69_Death ; 
rdfs:label "Death event of <name>" ;
crm:P7_took_place_at <Death_Place> .

<Death_Place> a crm:E53_Place ;
rdfs:label "<Death_Place>" ;
crm:P89_falls_within <Death_Place_URI> .

<Death_Place_URI> a crm:E53_Place ;
rdfs:label "<Death_Place_URI>" .

Activities

Education Activities

Application profile

Pattern/Structure ValuesDefinition

This pattern declares that a person engaged in educational activities carried out by an educational institution.

Abstraction

crm:E21_Person → crm:P02i_is_range_of → crmpc:PC14_carried_out_by
→ crmpc:P14.1_in_the_role_of → crm

occupation:student

→ crmpc:P01_has_domain → crm:E7_Activity
→ crm:P2_has_type → crm
event:EducationEvent

→ crm:P14_carried_out_bycrm:E74_Group
→ crm:P2_has_type → crm
biography:educationalOrganization

Content ValuesType of ValueUniform Resource Identifier (URI); literal (text) value
Expected Value

URI from an existing linked data authority or minted by LINCS; literal value from the Yellow Nineties dataset

Format/Requirements for the ValueURI (preferably dereferenceable); rdfs:literal
Example Values

<http://id.lincsproject.ca/KoE46wAZrNy>, “Royal School of Mines”; <http://id.lincsproject.ca/aPhyq1LVSZn>; “Slade School of Art”

Case ExamplesTypical Example & Abstraction

The Yellow Nineties Personography states that Patrick Geddes was educated at the Royal School of Mines.

<y90s:geddes-patrick/> → crm:P02i_is_range_of → crmpc:PC14_carried_out_by


(→ crmpc:P14.1_in_the_role_of → <occupation:student>)
→ crmpc:P01_has_domain → crm:E7_Activity


(→ crm:P2_has_type → <event:EducationEvent>)
→ crm:P14_carried_out_by <lincs:KoE46wAZrNy>


(→ crm:P2_has_type


<biography:educationalOrganization>)
→ rdfs:label“Royal School of Mines”

Edge Case Example & AbstractionN/A
Resource Links

Brown, S., Cummings, J., Drudge-Wilson, J., Faulkner, C., Lemak, A., Martin, K., Mo, A., Penancier, J., Simpson, J., Singh, G., Stacey, D., & Warren, R. (2020, July 14). The CWRC Ontology Specification 0.99.86. The Canadian Writing Research Collaboratory.

https://sparql.cwrc.ca/ontologies/cwrc.html#

The Wikimedia Foundation. (2021). Wikidata.

https://www.wikidata.org/

Discussion Elements Pertaining to the PatternN/A
Y90s Elements Following this Patterny90s:educated_at

Pattern in TTL:

<Y90:Person> a crm:E21_Person ; 
rdfs:label "<Y90:Person>" ;
crm:P02i_is_range_of <Education_Activity_Role> .

<Education_Activity_Role> a crmpc:PC14_carried_out_by ;
rdfs:label "<Education_Role> role of <name>" ;
crmpc:P01_has_domain <Education_Activity> ;
crmpc:P02_has_range <Y90_Person> ;
crmpc:P14.1_in_the_role_Of <Education_Role> .

<Education_Activity> a crm:E7:Activity ;
rdfs:Label "Education activity of <name>" ;
crm:P14_carried_out_by <Educational_Institution> .

<Educational_Institution> a crm:E74_Group ;
rdfs:label "<Educational_Organization>" ;
crm:P2_has_type biography:educationalOrganization .

biography:educationalOrganization a crm:E55_Type ;
rdfs:label "educational organization" .

<Education_Role> a crm:E55:Type ;
rdfs:label "<Education_Role>" .
Professional Activities & Occupations

Application profile

Pattern/Structure ValuesDefinition

This pattern declares that a person engaged in professional or apprenticeship occupations, conceptualized as a pursuit which may include roles.

Abstraction

crm:E21_Person → crm:P14i_performed → frbroo:F51_Pursuit
→ crm:P2_has_typecrm:E55_Type

Content ValuesType of ValueUniform Resource Identifier (URI)
Expected ValueURI from an existing linked data authority or minted by LINCS
Format/Requirements for the ValueURI (preferably dereferenceable)
Example Values

<https://personography.1890s.ca/occupation/professional/professions/artists/illustrator/>; <https://personography.1890s.ca/occupation/professional/professions/literary-and-scientific-persons/author/>; <https://personography.1890s.ca/occupation/industrial/workers-and-dealers-in-various-mineral-substances/earthenware-and-glass/glassware-or-stained-glass-design/>

Case ExamplesTypical Example & Abstraction

The Yellow Nineties Personography states that Rosamund Marriott Watson held the occupation of journalist.

<y90s:marriott-watson-rosamund/> → crm:P14i_performed → frbroo:F51_Pursuit


(→ crm:P2_has_type → <occupation:Occupation>)
→ crm:P2_has_type<y90s:journalist>

Edge Case Example & Abstraction

The Yellow Nineties Personography states that Walter Crane held the apprenticeship of “pictorial engraver.”

<y90s:crane-walter/> → crm:P02i_is_range_of → crm:PC14_Carried_Out_By
→ crm:P14.1_in_the_role_of →


<wikidata:Q253567>
→ crm:P01_has_domain → frbroo:F51_Pursuit
→ crm:P2_has_type


<wikidata:Q59263467>
→ crm:P2_has_type <y90s:pictorial-engraver>

Resource Links

Brown, S., Cummings, J., Drudge-Wilson, J., Faulkner, C., Lemak, A., Martin, K., Mo, A., Penancier, J., Simpson, J., Singh, G., Stacey, D., & Warren, R. (2020, July 14). The CWRC Ontology Specification 0.99.86. The Canadian Writing Research Collaboratory.

https://sparql.cwrc.ca/ontologies/cwrc.html#

The Wikimedia Foundation. (2021). Wikidata.

https://www.wikidata.org/

Discussion Elements Pertaining to the PatternN/A
Y90s Elements Following this PatternY90s:has_occupation; y90s:has_apprenticeship

Pattern in TTL:

<Y90:Person> a crm:E21_Person ; 
rdfs:label "<Y90:Person>" ;
crm:14i_performed <Occupation> .

<Occupation> a frbroo:F51_Pursuit ;
rdfs:label "<Role_Type> occupation of <name>" ;
crm:P2_has_type <Role_Type> .

<Role_Type> a crm:E55_Type ;
rdfs:label "<Role_Type>" .
Publishing Activities

Application profile

Pattern/Structure ValuesDefinition

This pattern declares that a person engaged in publishing activities.

Abstraction

crm:E21_Person → crm:P14i_performed → crm:E65_Creation
→ crm:P2_has_type → crm

wikidata:Q732577

→ crm:P14_carried_out_by crm:E74_Group
→ crm:P2_has_type → crm
wikidata:Q2085381

Content ValuesType of ValueUniform Resource Identifier (URI)
Expected ValueURI from an existing linked data authority or minted by LINCS
Format/Requirements for the ValueURI (preferably dereferenceable)
Example Values<https://dbpedia.org/page/The_Bodley_Head>;
Case ExamplesTypical Example & Abstraction

The Yellow Nineties Personography dataset declares that Rosamund Marriott Watson published with The Bodley Head. This publishing endeavour is conceptualized as an activity shared between both parties.

<y90s:marriott-watson-rosamund/> → crm:P14i_performed → crm:E65_Creation


(→ crm:P2_has_type → <wikidata:Q732577>)
→ crm:P14_carried_out_by<dbr:The_Bodley_Head>


(→ crm:P2_has_type → <wikidata:Q2085381>)

Edge Case Example & AbstractionN/A
Resource Links

The Wikimedia Foundation. (2021). Wikidata.

https://www.wikidata.org/

Discussion Elements Pertaining to the PatternN/A
Y90s Elements Following this Patterny90s:published_with

Pattern in TTL:

<Y90:Person> a crm:E21_Person ; 
rdfs:label "<Y90:Person>" ;
crm:P14i_performed <Expression_Creation> .

<Expression_Creation> a crm:E65_Creation ;
rdfs:label "Yellow Nineties publishing activity of <name>" ;
crm:P14_carried_out_by <Publisher> ;
crm:P2_has_type wikidata:Q732577 .

<Publisher> a crm:E74_Group ;
rdfs:label "<Publisher>" ;
crm:P2_has_type wikidata:Q2085381 .

wikidata:Q732577 a crm:E55_Type ;
rdfs:label "publication" .

wikidata:Q2085381 a crm:E55_Type ;
rdfs:label "publisher" .
Contribution Activities

Application profile

Pattern/Structure ValuesDefinition

This pattern declares that a person contributed (directly or indirectly) to the creation of one or more Yellow Nineties periodicals.

Abstraction

crm:E21_Person → crm:P14i_performed crm:E65_Creation
→ crm:P94_has_created <Yellow_Nineties>


crm:E21_Person → crm:P11i_participated_incrm:E65_Creation
→ crm:P94_has_created <Yellow_Nineties>

Content ValuesType of ValueUniform Resource Identifier (URI)
Expected ValueURI minted by LINCS
Format/Requirements for the ValueURI (preferably dereferenceable)
Example Values

<http://id.lincsproject.ca/FCN9TclIiYl>; <http://id.lincsproject.ca/tQmPJo9trzE>

Case ExamplesTypical Example & Abstraction

In the Yellow Nineties Personography dataset, contribution to the creation of Yellow Nineties is identified by a string value (direct, indirect). Rosamund Marriott Watson’s contribution is identified in this dataset as “direct.”

<y90s:marriott-watson-rosamund/> → crm:P14i_performed <lincs:tQmPJo9trzE> → crm:P94_has_created<lincs:FCN9TclIiYl>

Edge Case Example & Abstraction

When the contribution is identified as “indirect,” the property crm:P11i_participated_in is used instead. Antonio Ferriera’s contribution is identified in this dataset as “indirect.”

<y90s:ferriera-antonio/> → crm:P11i_participated_in <lincs:tQmPJo9trzE>
→ crm:P94_has_created → <lincs:FCN9TclIiYl>

Resource LinksN/A
Discussion Elements Pertaining to the PatternN/A
Y90s Elements Following this Patterny90s:contribution_type

Pattern in TTL:

<Y90:Person> a crm:E21_Person ; 
rdfs:label "<Y90:Person>" ;
crm:P14i_performed <Creation_Activity> .

<Creation_Activity> a crm:E65_Creation ;
rdfs:label "Yellow Nineties Creation" ;
crm:P94_has_created <Yellow_Nineties> .

<Yellow_Nineties> a frbroo:F2_Expression ;
rdfs:label "Yellow Nineties" .

Relationships

Parents & Children

Application profile

Pattern/Structure ValuesDefinitionThis pattern declares that a person has or is a parent.
Abstraction

crm:P21_Person1 → crm:P152_has_parent crm:P21_Person2


crm:P21_Person2 → crm:152i_is_parent_of → crm:P21_Person1

Content ValuesType of ValueUniform Resource Identifier (URI)
Expected ValueURI from Yellow Nineties dataset
Format/Requirements for the ValueURI (preferably dereferenceable)
Example Values

<https://personography.1890s.ca/persons/benson-edward-white/>; <https://personography.1890s.ca/persons/benson-a-c/>; <https://personography.1890s.ca/persons/garstin-althea-dochie/>

Case ExamplesTypical Example & Abstraction

The Yellow Nineties Personography declares that Walter Crane is the child of Thomas Crane and inversely Thomas Crane is the parent of Walter Crane.

<y90s:crane-walter/> → crm:P152_has_parent <y90s:crane-thomas/>


<y90s:crane-thomas/> → crm:152i_is_parent_of → <y90s:crane-walter/>

Edge Case Example & AbstractionN/A
Resource Links

The Wikimedia Foundation. (2021). Wikidata. https://www.wikidata.org/

Discussion Elements Pertaining to the PatternN/A
Y90s Elements Following this Patterny90s:parent_of; y90s:child_of

Pattern in TTL:

<Y90:Person> a crm:E21_Person ; 
rdfs:label "<Y90:Person>" ;
crm:P152_has_parent <Y90:Person2> .

<Y90:Person2> a crm:E21_Person ;
rdfs:label "<Y90:Person2>" ;
crm:P152i_is_parent_of <Y90:Person> .
Interpersonal Relationships

Application profile

Pattern/Structure ValuesDefinition

This pattern declares that there existed a relationship between two persons, conceptualized as an activity. In some cases, each person’s contribution to the relationship activity may be qualified through roles.

Abstraction

crm:E21_Person1 → crm:P14i_performed → crm:E7_Activity
→ crm:P2_has_typecrm:P55_Type
→ crm:P14_carried_out_bycrm:E21_Person2

Content ValuesType of ValueUniform Resource Identifier (URI); literal value (text)
Expected Value

URI from an existing linked data authority or minted by LINCS; literal value (text) from the Yellow Nineties dataset

Format/Requirements for the ValueURI (preferably dereferenceable); rdfs:literal
Example Values

<https://personography.1890s.ca/persons/meynell-alice/>; <https://personography.1890s.ca/persons/gosse-edmund-william-sir/>; <https://personography.1890s.ca/persons/makower-stanley-victor/>

Case ExamplesTypical Example & Abstraction

The Yellow Nineties Personography dataset declares that Rosamund Marriott Watson shared a friendship with Alice Meynell.

<y90s:marriott-watson-rosamund/> → crm:P14i_performed → crm:E7_Activity
→ crm:P2_has_type<wikidata:Q491>
→ crm:P14_carried_out_by <y90s:meynell-alice/>

Edge Case Example & Abstraction

The Yellow Nineties Personography dataset declares that Andrew Lang and Rosamund Marriott Watson shared a mentorship relationship wherein Lang was the mentor and Marriott Watson was the mentee. Their relationship is manifested as a unique crm:E7_Activity in which they both participate in two different roles.

<y90s:lang-andrew/> → crm:P02i_is_range_of
→ crm:PC14_carried_out_by
→ crm:P14.1_in_the_role_of → <wikidata:Q16515647>
→ crm:P01_has_domain → crm:E7_Activity
→ crm:P2_has_type <wikidata:Q967647>
→ crm:P01i_is_domain_of → crm:PC14_carried_out_by
→ crm:P14.1_in_the_role_of → <wikidata:Q17138417>
→ crm:P02_has_range<y90s:marriott-watson-rosamund/>

Resource Links

Brown, S., Cummings, J., Drudge-Wilson, J., Faulkner, C., Lemak, A., Martin, K., Mo, A., Penancier, J., Simpson, J., Singh, G., Stacey, D., & Warren, R. (2020, July 14). The CWRC Ontology Specification 0.99.86. The Canadian Writing Research Collaboratory.

https://sparql.cwrc.ca/ontologies/cwrc.html#

The Wikimedia Foundation. (2021). Wikidata. https://www.wikidata.org/

Discussion Elements Pertaining to the PatternN/A
Y90s Elements Following this Pattern

y90s:colleague_of; y90s:extralegal_spouse_of; y90s:friend_of; y90s:intimate; y90s:legal_spouse_of; y90s:relative_of; y90s:sibling_of; y90s:mentor_of; y90s:mentored_by

Pattern in TTL:

<Y90:Person> a crm:E21_Person ; 
rdfs:label "<Y90:Person>" ;
crm:P14i_performed <Relationship_Activity> .

<Relationship_Activity> a crm:E7_Activity ;
rdfs:label "<Relationship_Type> relationship between <Y90:Person> and <Y90:Person2>" ;
crm:P2_has_type <Relationship_Type> ;
crm:P14_carried_out_by <Y90:Person2> .

<Relationship_Type> a crm:E55_Type ;
rdfs:label "<Relationship_Type>" .

<Y90:Person2> a crm:E21_Person ;
rdfs:label "<Y90:Person2>" .

Identities

Application profile

Pattern/Structure ValuesDefinition

This pattern declares that a person has been associated with a gender identity.

Abstraction

crm:E21_Person → crm:P140i_was_attributed_by → crm:E13_Attribute_Assignment
→ crm:P2_has_type → crm

context:GenderContext

→ crm:P141_assigned → crm:E7_Activity
→ crm:P2_has_type → crm
event:GenderEvent

→ crm:P16_used_specific_object


crm:E55_Type, E89_Propositional_Object[identity:Gender]

Content ValuesType of ValueUniform Resource Identifier (URI)
Expected ValueURI from LINCS Identity Vocabulary
Format/Requirements for the ValueURI (preferably dereferenceable)
Example Values

<http://id.lincsproject.ca/identity/undefinedGender>; <http://id.lincsproject.ca/identity/man>; ; <http://id.lincsproject.ca/identity/woman>

Case ExamplesTypical Example & Abstraction

In the Yellow Nineties Personography dataset, gender (assumed gender attributed at birth) is identified by a single letter string value (F, M, O). Rosamund Marriott Watson is identified in this dataset as female by the value “f.”

<y90s:marriott-watson-rosamund/> → crm:P140i_was_attributed_by → crm:E13_Attribute_Assignment


(→ crm:P2_has_type → <context:GenderContext)
→ crm:P141_assigned → crm:E7_Activity


(→ crm:P2_has_type → <event:GenderEvent>) →


crm:P16_used_specific_object<identity:woman>

Edge Case Example & AbstractionN/A
Resource Links

Brown, S., Cummings, J., Drudge-Wilson, J., Faulkner, C., Lemak, A., Martin, K., Mo, A., Penancier, J., Simpson, J., Singh, G., Stacey, D., & Warren, R. (2020, July 14). The CWRC Ontology Specification 0.99.86. The Canadian Writing Research Collaboratory.

https://sparql.cwrc.ca/ontologies/cwrc.html#

Discussion Elements Pertaining to the PatternN/A
Y90s Elements Following this PatternY90s:assigned_sex

Pattern in TTL:

<Y90:Person> a crm:E21_Person ; 
rdfs:label "<Y90:Person>" ;
crm:P140i_was_attributed_by <Gender_Assignment> .

<Gender_Assignment> a crm:E13_Attribute_Assignment ;
rdfs:label "<name> - Gender Context - Assigning" ;
crm:P2_has_type context:GenderContext ;
crm:P141_assigned <Gender_Activity> .

<Gender_Activity> a crm:E7_Activity ;
rdfs:label "<name> - Gender Label Connection" ;
crm:P2_has_type event:GenderEvent ;
crm:P16_used_specific_object <identity:gender> .

event:GenderEvent a crm:E55_Type ;
rdfs:label "gender event" .

context:GenderContext a crm:E55_Type ;
rdfs:label "gender context" .

<identity:gender> a crm:E55_Type, crm:E89_Propositional_Object ;
rdfs:label "<assumed_gender_attributed_at_birth>" .

Avatar/Persona

Application profile

Pattern/Structure ValuesDefinition

This pattern declares that a person may have used an avatar or persona, conceptualized as a group.

Abstraction

crm:E21_Person → crm:P107i_is_current_or_former_member_of crm:E74_Group
→ crm:P2_has_type → crm

biography:persona

Content ValuesType of ValueUniform Resource Identifier (URI); literal value (text)
Expected Value

URI from the Yellow Nineties dataset; literal value (text) from the Yellow Nineties dataset

Format/Requirements for the ValueURI (preferably dereferenceable); rdfs:literal
Example Values

<https://personography.1890s.ca/persons/tomson-graham-r/>; “Graham R. Tomson”; <https://personography.1890s.ca/persons/macleod-fiona/>; “Fiona Macleod”

Case ExamplesTypical Example & Abstraction

The Yellow Nineties Personography states that William Sharp is a member of another Yellow Nineties person, Fiona Macleod.

<y90s:sharp-william/> → crm:P107i_is_current_or_former_member_of <y90s:macleod-fiona/>
→ crm:P2_has_type → <biography:persona>

Edge Case Example & AbstractionN/A
Resource Links

Brown, S., Cummings, J., Drudge-Wilson, J., Faulkner, C., Lemak, A., Martin, K., Mo, A., Penancier, J., Simpson, J., Singh, G., Stacey, D., & Warren, R. (2020, July 14). The CWRC Ontology Specification 0.99.86. The Canadian Writing Research Collaboratory.

https://sparql.cwrc.ca/ontologies/cwrc.html#

The Wikimedia Foundation. (2021). Wikidata. https://www.wikidata.org/

Discussion Elements Pertaining to the PatternN/A
Y90s Elements Following this Patterny90s:has_avatar

Pattern in TTL:

<Y90:Person> a crm:E21_Person ; 
rdfs:label "<Y90:Person>" ;
crm:P107i_is_current_or_former_member_of <persona_group> .

<persona_group> a crm:E74_Group ;
rdfs:label "<persona_group>" ;
crm:P2_has_type biography:persona .

biography:persona a crm:E55_Type ;
rdfs:label "persona" .

Group Membership

Application profile

Pattern/Structure ValuesDefinitionThis pattern declares that a person was a member of a group.
Abstraction

crm:E21_Person → crm:P107i_is_current_or_former_member_of crm:E74_Group
→ crm:P2_has_type → crm

wikidata:Q6815100

Content ValuesType of ValueUniform Resource Identifier (URI); literal (text) value
Expected Value

URI from an existing linked data authority or minted by LINCS; literal value from the Yellow Nineties dataset

Format/Requirements for the ValueURI (preferably dereferenceable); rdfs:literal
Example Values

<http://id.lincsproject.ca/Hjw1EJ70UVM>, “British Sociological Society”; <http://id.lincsproject.ca/Vb9GL2TjY5O>; “Old Edinburgh School of Art”

Case ExamplesTypical Example & Abstraction

The Yellow Nineties Personography states that Patrick Geddes is a member of the British Sociological Society.

<y90s:geddes-patrick/> → crm:P107i_is_current_or_former_member_of <lincs:lfEWkpvhuK6>
→ crm:P2_has_type → <wikidata:Q6815100>
→ rdfs:label“British Sociological Society”

Edge Case Example & AbstractionN/A
Resource Links

The Wikimedia Foundation. (2021). Wikidata.

https://www.wikidata.org/

Discussion Elements Pertaining to the PatternN/A
Y90s Elements Following this Patterny90s:is_member_of

Pattern in TTL:

<Y90:Person> a crm:E21_Person ; 
rdfs:label "<Y90:Person>" ;
crm:P107i_is_current_or_former_member_of
<Membership_Organization> .

<Membership_Organization> a crm:E74_Group ;
rdfs:label "<Membership_Organization>" ;
crm:P2_has_type wikidata:Q6815100 .

wikidata:Q6815100 a crm:E55_Type ;
rdfs:label "membership organization" .