Skip to main content

Orlando Application Profile

Purpose

To document how Orlando data is modelled for compatibility with the wider LINCS data model. This document provides patterns used in the mapping of Orlando data which correspond to the categories outlined in the LINCS Application Profile.

This document introduces class and property concepts as used in this specific context (LINCS and the Orlando dataset), and are not complete definitions. Consult CIDOC CRM v. 7.1.1 documentation for full class and property descriptions.

Acronyms

Ontology Acronyms:

Vocabulary and Authority Acronyms:

Main Classes

Entity TypeClassDeclaration Snippet (TTL)
Typecrm:E55_Type
<type> a crm:E55_Type ;
rdfs:label "<type>" .
Textcrm:E33_Linguistic_Object
<text> a crm:E33_Linguistic_Object ;
rdfs:label "<text>" .
Activitycrm:E7_Activity
<activity> a crm:E7_Activity ;
rdfs:label "<activity_descriptor>" .
Time-Spancrm:E52_Time-Span
<time-span> a crm:E52_Time-Span ;
rdfs:label "Datetime of <event>" .
Placecrm:E53_Place
<place> a crm:E53_Place ;
rdfs:label "<place>" .
Personcrm:E21_Person
<person> a crm:E21_Person ;
rdfs:label "<person_name>" .
Birthcrm:E67_Birth
<birth_event> a crm:E67_Birth ;
rdfs:label "Birth event of <actor_name>" .
Deathcrm:E69_Death
<death_event> a crm:E69_Death ;
rdfs:label "Death event of <actor_name>" .
Identitiescrm:E89_Propositional_Object, crm:E55_Type
<identity_term> a crm:E89_Propositional_Object, crm:E55_Type ;
rdfs:label "<identity term label>" .
Rolecrm:PC14_carried_out_by
<person_in_role> a crm:PC14_carried_out_by ;
rdfs:label "<person> in the role of <role_type>" .
Groupcrm:E74_Group
<group> a crm:E74_Group ;
rdfs:label "<group_name>" .
Publication (Concept)frbroo:F1_Work
<publication_concept> a frbroo:F1_Work ;
rdfs:label "<publication_concept>"
Publication (Bibliographic Record)frbroo:F2_Expression
<publication> a frbroo:F2_Expression ;
rdfs:label "<publication_descriptor>"
Titlecrm:E33_E41_Linguistic_Appellation
<linguistic_identifier> a crm:E33_E41_Linguistic_Appellation ;
rdfs:label "<linguistic_identifier>" .
Publishingcrm:E65_Creation
<publication_event> a crm:E65_Creation ;
crm:P2_has_type event:ProductionEvent, event:PublishingEvent ;
rdfs:label "<publication_event>" .
Annotationcrm:E33_Linguistic_Object, oa:AnnotationN/A
Annotation SourceE73_Information_Object, oa:SpecificResourceN/A
Annotation Source Text LocationE73_Information_Object, oa:XPathSelectorN/A
Annotation Source TextE33_Linguistic_Object, oa:TextQuoteSelectorN/A
Metadata Creation Methodcrm:E29_Design_or_Procedure
<metadata_creation_method> a crm:E29_Design_or_Procedure ;
rdfs:label "<metadata_creation_method>" .

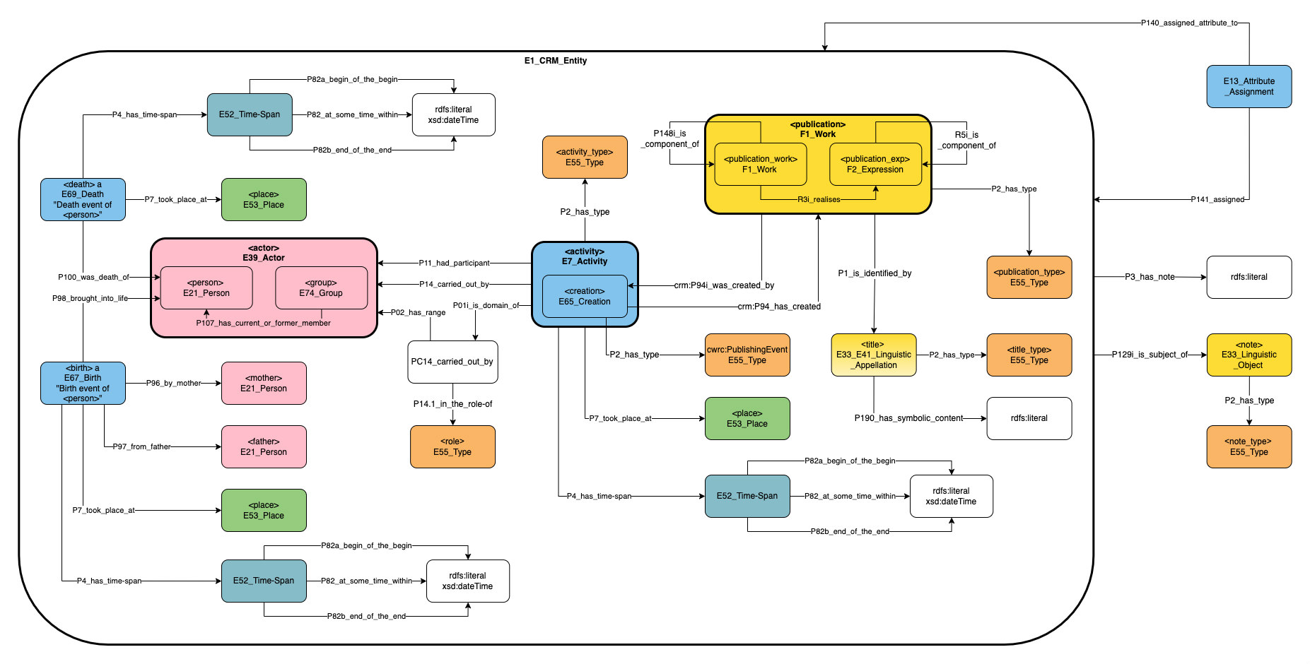
Overview Diagram

Below is an image of the application profile overview diagram. Follow this link for a zoomable, more readable version. The segments below align with the document sections.

Application profile

Nodes

Basic Patterns

Types: Categorization, Classification, & Other Conceptual Groupings

All entities can be specialized, categorized, classified, or otherwise described using E55 Type.

Application profile

Pattern/Structure ValuesDefinitionThis pattern declares that an entity has a type.
Abstraction

crm:E1_CRM_Entity → crm:P2_has_typecrm:E55_Type

Content ValuesType of ValueUniform Resource Identifier (URI)
Expected Value

URI from project dataset, existing linked data authority, or minted by LINCS

Format/Requirements for the ValueURI, preferably dereferenceable
Example Values

http://id.lincsproject.ca/cwrc#SpatialContext; http://id.lincsproject.ca/cwrc#OccupationEvent; http://id.lincsproject.ca/biography#PreferredName

Case ExamplesTypical Example & Abstraction

The Orlando dataset states that the name Louise May Alcott is a preferred name type.

<cwrc_data:alcolo_NameEnt_Louisa_May_Alcott> → crm:P2_has_type <biography:PreferredName>

Edge Case Example & AbstractionN/A
Resource Links

Brown, S., Cummings, J., Drudge-Wilson, J., Faulkner, C., Lemak, A., Martin, K., Mo, A., Penancier, J., Simpson, J., Singh, G., Stacey, D., & Warren, R. (2020, July 14). The CWRC Ontology Specification 0.99.86. The Canadian Writing Research Collaboratory.

https://sparql.cwrc.ca/ontologies/cwrc.html#

Discussion Elements Pertaining to This Pattern

E1_CRM_Entity is not used directly; see the Main Classes table above for class types used in this dataset.

Pattern in TTL:

<entity> a crm:E1_CRM_Entity ; 
rdfs:label "<entity>" ;
crm:P2_has_type <entity_type> .

<entity_type> a crm:E55_Type ;
rdfs:label "<entity_type>" .

Talking about Entities

Describing or Referencing an Entity
Note (Full Path)

Application profile

Pattern/Structure ValuesDefinitionThis pattern declares that an entity has a note.
Abstraction

crm:E1_CRM_Entity → crm:P129i_is_subject_of crm:E33_Linguistic_Object

Content ValuesType of ValueUniform Resource Identifier (URI); literal value (text)
Expected Value

URI from project dataset, existing linked data authority, or minted by LINCS; literal value from project dataset

Format/Requirements for the ValueURI (preferably dereferenceable); rdfs:literal
Example Values

http://id.lincsproject.ca/02QjKWyfBfw; http://id.lincsproject.ca/1Ol3Pw98L3L; http://id.lincsproject.ca/1s2d38LrBvf

Case ExamplesTypical Example & Abstraction

The Orlando dataset states that the birth event of Louise May Alcott is the subject of a text describing Alcott’s birth.

<lincs:teYVa12qEQf> → crm:P129i_is_subject_of <lincs:AI8523eI7an>

Edge Case Example & AbstractionN/A
Resource LinksN/A
Discussion Elements Pertaining to The Pattern

E1_CRM_Entity is not used directly; see the Main Classes table above for class types used in this dataset.

Pattern in TTL:

<entity> a crm:E1_CRM_Entity ; 
rdfs:label "<entity>" ;
crm:P129i_is_subject_of <note> .

<note> a crm:E33_Linguistic_Object ;
rdfs:label "<entity>: <note_type>" .

<note_type> a crm:E55_Type ;
rdfs:label "<note_type>" .
Note (Short Path)

Application profile

Pattern/Structure ValuesDefinitionThis pattern declares that an entity has a note.
Abstraction

crm:E1_CRM_Entity → crm:P3_has_noterdfs:literal

Content ValuesType of ValueLiteral value (text)
Expected ValueLiteral value from project dataset
Format/Requirements for the Valuerdfs:literal
Example Values

“29 November 1832: LMA was born in Germantown near Philadelphia, Pennsylvania, USA.”

Case ExamplesTypical Example & Abstraction

The Orlando dataset states that the birth event of Louise May Alcott has a note.

<lincs:teYVa12qEQf> → crm:P3_has_note

“29 November 1832: LMA was born in Germantown near Philadelphia, Pennsylvania, USA.”

Edge Case Example & AbstractionN/A
Resource LinksN/A
Discussion Elements Pertaining to This Pattern

E1_CRM_Entity is not used directly; see the Main Classes table above for class types used in this dataset. When it is known, add a language tag to the rdfs:literal contents to specify the language of the text (eg. “@en” for English). In Orlando, this is a shortcut to the contents of the oa:exact property (see

Annotations (Web Annotation Data Model)

below for details).

Pattern in TTL:

<entity> a crm:E1_CRM_Entity ; 
rdfs:label "<entity>" ;
crm:P3_has_note "<note>"@en .
Assertions & Attribution Assignment

This pattern is used as part of the Identities: Cultural Forms, Web Annotation, and Metadata patterns. For details on use in these specific contexts, see the relevant sections below.

Pattern/Structure ValuesDefinition

This pattern declares that an entity has had an attribute associated with it.

Abstraction

E13_Attribute Assignment → P140_assigned_attribute_to → crm:E1_CRM_Entity
→ P141_assigned → crm:E1_CRM_Entity

Content ValuesType of ValueUniform Resource Identifier (URI); literal value (text)
Expected Value

URI from project dataset, existing linked data authority, or minted by LINCS; literal value from project dataset

Format/Requirements for the ValueURI, preferably dereferenceable; rdfs:literal
Example Values[see relevant sections below]
Case ExamplesTypical Example & Abstraction[see relevant sections below]
Edge Case Example & AbstractionN/A
Resource Links

Brown, S., Cummings, J., Drudge-Wilson, J., Faulkner, C., Lemak, A., Martin, K., Mo, A., Penancier, J., Simpson, J., Singh, G., Stacey, D., & Warren, R. (2020, July 14). The CWRC Ontology Specification 0.99.86. The Canadian Writing Research Collaboratory.

https://sparql.cwrc.ca/ontologies/cwrc.html#

Discussion Elements Pertaining to the Pattern

To say who made the assertion, use the P14_carried_out_by pattern (see Performing below). To represent the level of certainty with which the assertion was made, use the P2_has_type pattern (see Types above). E1_CRM_Entity is not used directly; see the Main Classes table above for class types used in this dataset.

Pattern in TTL:

<assertion_activity> a crm:E13_Attribute_Assignment ;
rdfs:label "Attribute assignment for <entity>" ;
crm:P140_assigned_attribute_to <entity> ;
crm:P141_assigned <assigned> .

<entity> a crm:E1_CRM_Entity ;
rdfs:label "<entity>" .

<assertion> a crm:E1_CRM_Entity ;
rdfs:label "<thing_asserted>" .

Activities

Time-Spans of Activities

Application profile

Pattern/Structure ValuesDefinitionThis pattern declares that an event occurred in a time-span.
Abstraction

crm:E7_Activity → P4_has_time_span → E52_Time-Span
→ crm:P82_withinrdfs:literal
→ crm:P82a_begin_of_the_beginxsd:date
→ crm:P82b_end_of_the_endxsd:date

Content ValuesType of ValueLiteral value (text); date-time value
Expected Value

Literal value from project dataset; date-time value from project dataset

Format/Requirements for the Valuerdfs:literal; xsd:dateTime
Example Values“8 June 1849,” ”1849-06-08T00:00:00,” “1849-06-08T23:59:59”
Case ExamplesTypical Example & Abstraction

The Orlando dataset states that the publishing of The North Star took place on 8 June 1849.

<lincs:3RJQR83TapA> → P4_has_time_span → E52_Time-Span
→ crm:P82_within“8 June 1849”
→ crm:P82a_begin_of_the_begin ”1849-06-08T00:00:00”
→ crm:P82b_end_of_the_end“1849-06-08T23:59:59”

Edge Case Example & AbstractionN/A
Resource Links

Brown, S., Cummings, J., Drudge-Wilson, J., Faulkner, C., Lemak, A., Martin, K., Mo, A., Penancier, J., Simpson, J., Singh, G., Stacey, D., & Warren, R. (2020, July 14). The CWRC Ontology Specification 0.99.86. The Canadian Writing Research Collaboratory.

https://sparql.cwrc.ca/ontologies/cwrc.html#

Discussion Elements Pertaining to This Pattern

When using E7_Activity and not a more specific subclass, use at least one (1) E55_Type on each activity specifying what it is.

Pattern in TTL:

<activity> a crm:E7_Activity ;
rdfs:label "<activity>" ;
crm:P4_has_time-span <activity_dateTime> .

<activity_dateTime> a crm:E52_Time-Span ;
crm:P82_at_some_time_within "<activity_dateTime>" ;
crm:P82a_begin_of_the_begin
"<activityt_dateTime>"^^xsd:dateTime ;
crm:P82b_end_of_the_end
"<activity_dateTime>"^^xsd:dateTime .

Locations of Activities

Application profile

Pattern/Structure ValuesDefinitionThis pattern declares that an event occurred in a place.
Abstraction

crm:E7_Activity → P7_took_place_at → E53_Place

Content ValuesType of ValueUniform Resource Identifier (URI)
Expected Value

URI from project dataset, existing linked data authority, or minted by LINCS

Format/Requirements for the ValueURI, preferably dereferenceable
Example Values

https://www.geonames.org/6252001/; wikidata:Q1460; lincs:y0cAxtVpahj

Case ExamplesTypical Example & Abstraction

The Orlando dataset states that the publishing of Voices of Power took place at Liege, Belgium.

<lincs3TFVpj54oVL> → P7_took_place_at → <geonames:2792413>

Edge Case Example & AbstractionN/A
Resource Links

GeoNames Geographical Database. https://www.geonames.org/

The Wikimedia Foundation. (2021). Wikidata.

https://www.wikidata.org/

Discussion Elements Pertaining to This Pattern

When using E7_Activity and not a more specific subclass, use at least one (1) E55_Type on each activity specifying what it is.

Pattern in TTL:

<activity> a crm:E7_Activity ;
rdfs:label "<activity>" ;
crm:P7_took_place_at <place> .

<place> a crm:E53_Place ;
rdfs:label "<place>" .
Participating in Activities
Participating

Application profile

Pattern/Structure ValuesDefinitionThis pattern declares that an actor participated in an event.
Abstraction

crm:E7_Activity → P11_had_participant → crm:E39_Actor

Content ValuesType of ValueUniform Resource Identifier (URI)
Expected Value

URI from project dataset, existing linked data authority, or minted by LINCS

Format/Requirements for the ValueURI, preferably dereferenceable
Example Values

cwrc_data:a6fa3ada-6b16-49a6-a3f7-87b8329c219f ;


cwrc_data:4b50a9e6-38c1-4a3c-a16a-fe14a00d0038 ;


cwrc_data:a4a2b943-dc0b-4495-96ab-a06c1c975351

Case ExamplesTypical Example & AbstractionN/A
Edge Case Example & AbstractionN/A
Resource LinksN/A
Discussion Elements Pertaining to This Pattern

crm:E39_Actor should be implemented through one of its subclasses: crm:E21_Person when it is one (1) person, and crm:E74_Group when it is more than one. When using E7_Activity and not a more specific subclass, use at least one (1) E55_Type on each activity specifying what it is.

Pattern in TTL:

<activity> a crm:E7_Activity ;
rdfs:label "<activity>" ;
crm:P11_had_participant <actor> .

<actor> a crm:E39_Actor ;
rdfs:label "<actor>" .
Performing

Application profile

Pattern/Structure ValuesDefinitionThis pattern declares that an actor performed an activity.
Abstraction

crm:E7_Activity → P14_carried_out_by → crm:E39_Actor

Content ValuesType of ValueUniform Resource Identifier (URI)
Expected Value

URI from project dataset, existing linked data authority, or minted by LINCS

Format/Requirements for the ValueURI, preferably dereferenceable
Example Values

cwrc_data:a6fa3ada-6b16-49a6-a3f7-87b8329c219f ;


cwrc_data:4b50a9e6-38c1-4a3c-a16a-fe14a00d0038 ;


cwrc_data:a4a2b943-dc0b-4495-96ab-a06c1c975351

Case ExamplesTypical Example & AbstractionN/A
Edge Case Example & Abstraction

When a person acts according to a certain role, such as an author or publisher in the creation of a book, the PC14 pattern is used to represent this. See Roles below.

Resource LinksN/A
Discussion Elements Pertaining to This Pattern

When using E7_Activity and not a more specific subclass, use at least one (1) E55_Type on each activity specifying what it is. crm:E39_Actor should be implemented through one of its subclasses: crm:E21_Person when it is one (1) person, and crm:E74_Group when it is more than one.

Pattern in TTL:

<activity> a crm:E7_Activity ;
rdfs:label "<activity>" ;
crm:P14_carried_out_by <actor> .

<actor> a crm:E39_Actor ;
rdfs:label "<actor>" .
Roles

Application profile

Pattern/Structure ValuesDefinition

This pattern declares that an actor performed an activity by taking on a specific role.

Abstraction

crm:E7_Activity → crm:P01i_is_domain_of crm:PC14_carried_out_by
→ crm:P02_has_range → crm:E39_Actor
→ crm:P14.1_in_the_role_of → crm:E55_Type

Content ValuesType of ValueUniform Resource Identifier (URI); literal value (text)
Expected Value

URI from project dataset, existing linked data authority, or minted by LINCS; literal value from project dataset

Format/Requirements for the ValueURI, preferably dereferenceable; rdfs:literal
Example Valuescwrc_data:O_Cuillean%27in_Cormac_author; lincs:3ubdJAx0KfY
Case ExamplesTypical Example & Abstraction

The Orlando dataset states that Cormac Ó Cuillean participated in the creation of Odes to the Future: Offered to Pearse Hutchinson in the role of author.

<lincs:AgPQGg0TBx6> → crm:P01i_is_domain_of <cwrc_data:O_Cuillean%27in_Cormac_author>
→ crm:P02_has_range → <cwrc_data:O_Cuillean'in_Cormac>
→ crm:P14.1_in_the_role_of → <https://id.loc.gov/vocabulary/relators/aut.html>

Edge Case Example & AbstractionN/A
Resource LinksN/A
Discussion Elements Pertaining to This Pattern

When using E7_Activity and not a more specific subclass, use at least one (1) E55_Type on each activity specifying what it is. crm:E39_Actor should be implemented through one of its subclasses: crm:E21_Person when it is one (1) person, and crm:E74_Group when it is more than one.

Pattern in TTL:

<activity> a crm:E7_Activity ;
rdfs:label "<activity>" ;
crm:P01i_is_domain_of <reified_P14> .

<reified_P14> a crm:PC14_carried_out ;
rdfs:label "<actor> in the role of <role>" ;
crm:P02_has_range <actor> ;
crm:P14.1_in_the_role_of <role> .

<actor> a crm:E39_Actor ;
rdfs:label "<actor>" .

<role> a crm:E55:Type ;
rdfs:label "<role>" .

People & Organizations

Persons

Birth

A birth date adds temporal information to the birth event. For birthdate, see the Time-Spans of Activities section of the Basic Patterns Application Profile. A birth place adds location information to the birth event. For birthplace, see the Location of Activities section of the Basic Patterns Application Profile.

Application profile

Pattern/Structure ValuesDefinitionThis pattern declares that a person was born.
Abstraction

crm:E67_Birth → crm:P98_brought_into_life → E21_Person

Content ValuesType of ValueUniform Resource Identifier (URI)
Expected Value

URI from project dataset, existing linked data authority, or minted by LINCS

Format/Requirements for the ValueURI (preferably dereferenceable)
Example Valueslincs:g9FriCjoHb9; lincs:GhXZP4JBxHp; lincs:GYXvb0N9FQE
Case ExamplesTypical Example & Abstraction

The Orlando dataset states that Rosamund Marriort Watson was born.

lincs:kwgNbE4T0lz → crm:P98_brought_into_life → cwrc_data:9e381429-5019-48dd-88fd-79e8b3f4825f

Edge Case Example & AbstractionN/A
Resource LinksN/A
Discussion Elements Pertaining to This PatternN/A
Projects Following This PatternOrlando

Pattern in TTL:

<birth> a crm:E67_Birth ; 
rdfs:label "Birth event of <person>" ;
crm:P98_brought_into_life <person> .

<person> a crm:E21_Person ;
rdfs:label "<person>" .
Mother

Application profile

Pattern/Structure ValuesDefinition

This pattern declares that a person is the mother of the person born in the birth event.

Abstraction

crm:E67_Birth → crm:P96_by_motherE21_Person

Content ValuesType of ValueUniform Resource Identifier (URI)
Expected Value

URI from project dataset, existing linked data authority, or minted by LINCS

Format/Requirements for the ValueURI (preferably dereferenceable)
Example Valuescwrc_data:cfea70a8-022b-4f74-9cc9-e25b60e95e56
Case ExamplesTypical Example & Abstraction

The Orlando dataset states that Sylvia Ball is Rosamund Marriott Watson’s mother.

cwrc_data:9e381429-5019-48dd-88fd-79e8b3f4825f → crm:P98i_was_born → crm:E67_Birth → crm:P96_by_mother cwrc_data:cfea70a8-022b-4f74-9cc9-e25b60e95e56

Edge Case Example & AbstractionN/A
Resource LinksN/A
Discussion Elements Pertaining to This PatternN/A

Pattern in TTL:

<person> a crm:E21_Person ; 
rdfs:label "<person>" ;
crm:P98i_was_born <birth> .

<birth> a crm:E67_Birth ;
rdfs:label "birth event of <person>" ;
crm:P96_by_mother <mother> .

<mother> a crm:E21_Person ;
rdfs:label "<mother>" .
Father

Application profile

Pattern/Structure ValuesDefinition

This pattern declares that a person is the father of the person born in the birth event.

Abstraction

crm:E67_Birth → crm:P97_from_fatherE21_Person

Content ValuesType of ValueUniform Resource Identifier (URI)
Expected Value

URI from project dataset, existing linked data authority, or minted by LINCS

Format/Requirements for the ValueURI (preferably dereferenceable)
Example Valuescwrc_data:9066fe2d-8bf3-4db6-a75c-59d5cd74fb0d
Case ExamplesTypical Example & Abstraction

The Orlando dataset states that Benjamin Williams Ball is Rosamund Marriott Watson’s mother.

cwrc_data:9e381429-5019-48dd-88fd-79e8b3f4825f → crm:P98i_was_born → crm:E67_Birth → crm:P97_from_father cwrc_data:9066fe2d-8bf3-4db6-a75c-59d5cd74fb0d

Edge Case Example & AbstractionN/A
Resource LinksN/A
Discussion Elements Pertaining to This PatternN/A

Pattern in TTL:

<person> a crm:E21_Person ; 
rdfs:label "<person>" ;
crm:P98i_was_born <birth> .

<birth> a crm:E67_Birth ;
rdfs:label "birth event of <person>" ;
crm:P97_from_father <father> .

<father> a crm:E21_Person ;
rdfs:label "<father>" .
Death

A death date adds temporal information to the death event. For deathdate, see the Time-Spans of Activities section of the Basic Patterns Application Profile. A death place adds location information to the death event. For deathplace, see the Location of Activities section of the Basic Patterns Application Profile.

Application profile

Pattern/Structure ValuesDefinitionThis pattern declares that a person died.
Abstraction

crm:E69_Death → crm:P100_was_death_of → crm:E21_Person

Content ValuesType of ValueUniform Resource Identifier (URI)
Expected Value

URI from project dataset, existing linked data authority, or minted by LINCS

Format/Requirements for the ValueURI (preferably dereferenceable)
Example Valuesdata:alcolo_DeathEvent_0
Case ExamplesTypical Example & Abstraction

The Orlando dataset states that Louisa May Alcott died.

data:alcolo_DeathEvent_0 → crm:P100_was_death_of → data:Alcott_Louisa_May

Edge Case Example & AbstractionN/A
Resource LinksN/A
Discussion Elements Pertaining to This PatternN/A

Pattern in TTL:

<death> a crm:E69_Death ; 
rdfs:label "death event of <person>" ;
crm:P100_was_death_of <person> .

<person> a crm:E21_Person ;
rdfs:label "<person>" .
Cause of Death

Application profile

Pattern/Structure ValuesDefinition

This pattern declares that a person died because of or in connection to a relevant factor.

Abstraction

crm:E21_Person → crm:P100i_died_in → crm:E69_Death
→ crm:P140i_was_attributed_by → crm:E13_Attribute_Assignment
→ crm:P141_assignedcrm:E55_Type

Content ValuesType of ValueUniform Resource Identifier (URI)
Expected Value

URI from project dataset, existing linked data authority, or minted by LINCS

Format/Requirements for the ValueURI (preferably dereferenceable)
Example Values

http://id.lincsproject.ca/ii#Cancer; http://id.lincsproject.ca/ii#Poisoning

Case ExamplesTypical Example & Abstraction

The Orlando dataset states that Jennifer Dawson died of cancer.

data:Dawson_Jennifer → crm:P100i_died_in → crm:E69_Death
→ crm:P140i_was_attributed_by → crm:E13_Attribute_Assignment
→ crm:P141_assigned → <cwrc_ii:cancer>

Edge Case Example & AbstractionN/A
Resource Links

Brown, S., Cummings, J., Drudge-Wilson, J., Faulkner, C., Lemak, A., Martin, K., Mo, A., Penancier, J., Simpson, J., Singh, G., Stacey, D., & Warren, R. (2020, July 14). The CWRC Ontology Specification 0.99.86. The Canadian Writing Research Collaboratory.

https://sparql.cwrc.ca/ontologies/cwrc.html#

Discussion Elements Pertaining to This Pattern

The attribute assignment pattern connected to the death event often references the CWRC Injury & Illness (ii:) Vocabulary.

<person> a crm:E21_Person ; 
rdfs:label "<person>" ;
crm:P100i_died_in <death> .

<death> a crm:E69_Death ;
rdfs:label "death event of <person>" ;
crm:P140i_was_attributed_by <attribution> .

<attribution> a crm:E13_Attribute_Assignment ;
rdfs:label "cause of death event of <person>" ;
crm:P141_assigned <cause> .

<cause> a crm:E55_Type ;
rdfs:label "<cause>" .
Identities (Cultural Forms)

Application profile

Pattern/Structure ValuesDefinition

This pattern declares that a person has had an attribute about their identity associated with them.

Abstraction

crm:E21_Person → crm:P140i_was_attributed_by → crm:E13_Attribute_Assignment
→ crm:P2_has_type → crm

context:CulturalFormContext

→ crm:P141_assigned → crm:E7_Activity
→ crm:P2_has_type → crm
event:CulturalFormEvent

→ crm:P16_used_specific_object


crm:E89_Propositional_Object, crm

identity:CulturalFormLabel

Content ValuesType of ValueUniform Resource Identifier (URI)
Expected Value

URI from project dataset, existing linked data authority, or minted by LINCS; likely CWRC Cultural Forms vocabulary

Format/Requirements for the ValueURI (preferably dereferenceable)
Example Values<https://id.lincsproject.ca/cwrc#woman>
Case ExamplesTypical Example & Abstraction

The Orlando dataset states that Rosamund Marriort Watson was attributed with having a gender of woman.

cwrc_data:9e381429-5019-48dd-88fd-79e8b3f4825f → crm:P140i_was_attributed_by → crm:E13_Attribute_Assignment
→ crm:P2_has_type → <context:GenderContext>
→ crm:P141_assigned → crm:E7_Activity
→ crm:P2_has_type → <event:GenderEvent>
→ crm:P16_used_specific_object <identity:woman>

Edge Case Example & AbstractionN/A
Resource Links

Brown, S., Cummings, J., Drudge-Wilson, J., Faulkner, C., Lemak, A., Martin, K., Mo, A., Penancier, J., Simpson, J., Singh, G., Stacey, D., & Warren, R. (2020, July 14). The CWRC Ontology Specification 0.99.86. The Canadian Writing Research Collaboratory.

https://sparql.cwrc.ca/ontologies/cwrc.html#

Discussion Elements Pertaining to This Pattern N/A

Pattern in TTL:

<person> a crm:E21_Person ; 
rdfs:label "<person>" ;
crm:P140i_was_attributed_by <identity_assignment> .

<identity_assignment> a crm:E13_Attribute_Assignment ;
rdfs:label "<person> - Cultural Form Context - Assigning" ;
crm:P2_has_type <context:CulturalFormContext> ;
crm:P141_assigned <identity_assertion> .

<context:CulturalFormContext> a crm:E55_Type ;
rdfs:label "cultural form context" .

<identity_assertion> a crm:E7_Activity ;
rdfs:label "<person> - Cultural Form Label - Connecting" ;
crm:P2_has_type <event:CulturalFormEvent> ;
crm:P16_used_specific_object <identity:CulturalFormLabel> .

<event:CulturalFormEvent> a crm:E55_Type ;
rdfs:label "cultural form event" .

<identity:CulturalFormLabel> a crm:E89_Propositional_Object ;
rdfs:label "cultural form label" .

Groups

Group Membership

Application profile

Pattern/Structure ValuesDefinitionThis pattern declares that a person is a member of a group.
Abstraction

crm:E74_Group → crm:P107_has_current_or_former_member → crm:E21_Person

Content ValuesType of ValueUniform Resource Identifier (URI)
Expected Value

URI from project dataset, existing linked data authority, or minted by LINCS

Format/Requirements for the ValueURI (preferably dereferenceable)
Example Values

cwrc_data:e6190424-7cd1-4e1b-87c8-d19553cbc699 ;


cwrc_data:13ad5e43-96b3-4dda-99d0-b04894f65e40 ;


cwrc_data:d671ff1a-87af-485c-b0f2-fda90ee8260a

Case ExamplesTypical Example & Abstraction

The Orlando dataset states that the Independent Labour Party had many members, including Mary Agnes Hamilton.

<cwrc_data:e6190424-7cd1-4e1b-87c8-d19553cbc699> → crm:P107_has_current_or_former_member → <cwrc_data:0a0e3a29-1535-4328-bbfb-9d43a87e81ed>

Edge Case Example & AbstractionN/A
Resource LinksN/A
Discussion Elements Pertaining to This Pattern

Married couples and other concepts of family are regarded as particular examples of E74 Group.

Pattern in TTL:

<group> a crm:E74_Group ;
rdfs:label "<group>" ;
crm:P107_has_current_or_former_member <person> .

<person> a crm:E21_Person ;
rdfs:label "<person>" .

Bibliographic Records (FRBRoo)

Identifiers

Titles

Application profile

Pattern/Structure ValuesDefinitionThis pattern declares that a publication has a title.
Abstraction

frbroo:F1_Work → crm:P1_is_identified_by → crm:E33_E41_Linguistic_Appellation


crm:P2_has_typecrm:E55_Type


crm:P190_has_symbolic_contentrdfs:literal

Content ValuesType of ValueUniform Resource Identifier (URI); literal value (text)
Expected Value

URI from project dataset, existing linked data authority, or minted by LINCS; literal value from project dataset

Format/Requirements for the ValueURI (preferably dereferenceable); rdfs:literal
Example Values

<cwrc_data:000de501-8674-463a-801c-d45a39c49fa6_title_0> ; “Fitz-Edward; or, The Cambrians”

Case ExamplesTypical Example & Abstraction

The Orlando dataset states that there is a publication with the title “Fitz-Edward; or, The Cambrians.”

<cwrc_data:000de501-8674-463a-801c-d45a39c49fa6_instance> → crm:P1_is_identified_by → crm:E33_E41_Linguistic_Appellation
→ crm:P2_has_type<aat:300417193>
→ crm:P190_has_symbolic_content “Fitz-Edward; or, The Cambrians”

Edge Case Example & AbstractionN/A
Resource Links

The Getty Research Institute. (2017, March 7). Art & Architecture Thesaurus Online.

https://www.getty.edu/research/tools/vocabularies/aat/

Discussion Elements Pertaining to This Pattern

In the Orlando dataset, instances of F1_Work and F2_Expression use this pattern.

Pattern in TTL:

<publication> a frbroo:F1_Work ;
rdfs:label "<publication>" ;
crm:P1_is_identified_by <title> .

<title> a crm:E33_E41_Linguistic_Appellation ;
rdfs:label "<title>" ;
crm:P2_has_type <type> ;
crm:P190_has_symbolic_content "<title>" .

<type> a crm:E55_Type ;
rdfs:label "<type>" .

Creation (Publishing)

A publishing date adds temporal information to the publishing event. For publishing date, see the Time-Spans of Activities section of the Basic Patterns Application Profile. A publishing place adds location information to the publishing event. For publishing place, see the Location of Activities section of the Basic Patterns Application Profile.

For information about how to say that an actor was involved in or carried out an activity, see the Participating in Activities section of the Basic Patterns Application Profile. Publication is a specific type of Creation event identified through the use of the E55_Type <cwrc:PublishingEvent>.

Application profile

Pattern/Structure ValuesDefinitionThis pattern declares that a publication was created.
Abstraction

frbroo:F1_Work → crm:P94i_was_created_by crm:E65_Creation
→ P2_has_type → E55_Type[event:PublishingEvent]

Content ValuesType of ValueUniform Resource Identifier (URI)
Expected Value

URI from project dataset, existing linked data authority, or minted by LINCS

Format/Requirements for the ValueURI (preferably dereferenceable)
Example Valuescwrc_data:000de501-8674-463a-801c-d45a39c49fa6_activity_statement_0
Case ExamplesTypical Example & Abstraction

The Orlando dataset states that the publication “Fitz-Edward; or, The Cambrians” was published.

<cwrc_data:000de501-8674-463a-801c-d45a39c49fa6_instance > → crm:P94i_was_created_by → >

<cwrc_data:000de501-8674-463a-801c-d45a39c49fa6_activity_statement_0>


→ P2_has_type → event:PublishingEvent

Edge Case Example & AbstractionN/A
Resource Links

Brown, S., Cummings, J., Drudge-Wilson, J., Faulkner, C., Lemak, A., Martin, K., Mo, A., Penancier, J., Simpson, J., Singh, G., Stacey, D., & Warren, R. (2020, July 14). The CWRC Ontology Specification 0.99.86. The Canadian Writing Research Collaboratory.

https://sparql.cwrc.ca/ontologies/cwrc.html#

Discussion Elements Pertaining to This Pattern

In the Orlando dataset, instances of F1_Work and F2_Expression use this pattern.

Pattern in TTL:

<publication> a frbroo:F1_Work ;
rdfs:label "<publication>" ;
crm:P94i_was_created_by <publishing_event> .

<publishing_event> a crm:E65_Creation ;
rdfs:label "Creation event of <object>" ;
crm:P2_has_type event:PublishingEvent .

event:PublishingEvent a crm:E55_Type ;
rdfs:label "publishing event" .

Groups, Part-Whole Relationships

Works & Expressions

Application profile

Pattern/Structure ValuesDefinition

This pattern declares that an expression is a realization of a work.

Abstraction

frbroo:F2_Expression → frbroo:R3i_realises frbroo:F1_Work

Content ValuesType of ValueUniform Resource Identifier (URI)
Expected Value

URI from project dataset, existing linked data authority, or minted by LINCS

Format/Requirements for the ValueURI (preferably dereferenceable)
Example Valuesorlando:000de501-8674-463a-801c-d45a39c49fa6
Case ExamplesTypical Example & Abstraction

The Orlando dataset states that the publication (expression) of Fitz-Edward; or, The Cambrians realises the work that is Fitz-Edward; or, The Cambrians.

<cwrc_data:000de501-8674-463a-801c-d45a39c49fa6_instance> → frbroo:R3i_realises <orlando:000de501-8674-463a-801c-d45a39c49fa6>

Edge Case Example & AbstractionN/A
Resource LinksN/A
Discussion Elements Pertaining to This PatternN/A

Pattern in TTL:

<publication> a frbroo:F2_Expression ;
rdfs:label "<publication>" ;
frbroo:R3i_realises <work> .

<work> a frbroo:F1_Work ;
rdfs:label "<work>" .
Parts of a Series

Application profile

Pattern/Structure ValuesDefinition

This pattern declares that a series of works includes individual parts.

Abstraction

frbroo:F1_Work → crm:P148i_is_component_of frbroo:F1_Work


frbroo:F1_Work → crm:P148_has_component frbroo:F1_Work

Content ValuesType of ValueUniform Resource Identifier (URI)
Expected Value

URI from project dataset, existing linked data authority, or minted by LINCS

Format/Requirements for the ValueURI (preferably dereferenceable)
Example Values

orlando:0168a7dd-6aa1-4f34-b4a1-61741307fa6c; orlando:c1a14bd3-cb9a-4414-b9d5-44a7347524ec cwrc_data:0168a7dd-6aa1-4f34-b4a1-61741307fa6c_series_0; cwrc_data:c1a14bd3-cb9a-4414-b9d5-44a7347524ec_host_0

Case ExamplesTypical Example & Abstraction

The Orlando dataset states that Ladies Almanack is part of the series The Cutting Edge: Lesbian Life and Literature.

<orlando:0168a7dd-6aa1-4f34-b4a1-61741307fa6c> crm:P148i_is_component_of

<cwrc_data:0168a7dd-6aa1-4f34-b4a1-61741307fa6c_series_0>

Edge Case Example & AbstractionN/A
Resource LinksN/A
Discussion Elements Pertaining to This PatternThis pattern is used in both directions in the Orlando dataset.

Pattern in TTL:

<publication> a frbroo:F1_Work ;
rdfs:label "<publication>" ;
crm:P148i_is_component_of <publication_series> .

<publication_series> a frbroo:F1_Work ;
rdfs:label "<publication_series>" ;
crm:P148_has_component <publication> .
Constituent Parts

Application profile

Pattern/Structure ValuesDefinitionThis pattern declares that publications include individual parts.
Abstraction

frbroo:F2_Expression → frbroo:R5i_is_component_of → frbroo:F2_Expression


frbroo:F2_Expression → frbroo:R5_has_component frbroo:F2_Expression

Content ValuesType of ValueUniform Resource Identifier (URI)
Expected Value

URI from project dataset, existing linked data authority, or minted by LINCS

Format/Requirements for the ValueURI (preferably dereferenceable)
Example Values
Case ExamplesTypical Example & Abstraction

The Orlando dataset states that:

<> frbroo:R5i_is_component_of <>

Edge Case Example & AbstractionN/A
Resource LinksN/A
Discussion Elements Pertaining to This PatternThis pattern is used in both directions in the Orlando dataset.

Pattern in TTL:

<publication> a frbroo:F2_Expression ;
rdfs:label "<publication>" ;
frbroo:R5i_is_component_of <publication_whole> .

<publication_whole> a frbroo:F2_Expression ;
rdfs:label "<publication>" ;
frbroo:R5_has_component <publication> .

Sources & Metadata

LINCS uses the Web Annotation Data Model to support the representation of sources of assertions. This involves aligning the Web Annotation Data Model with CIDOC CRM; this has been done through an object-centric alignment which declares that an Annotation is the text object that is produced by the act of annotating, and thus can also be classed as a crm:E33_Linguistic_Object. For more on this, see the LINCS Web Annotation Model Use document.

This pattern area can be broken down into three parts:

  1. The connection between the entity and the assertion
  2. Describing the source of the assertion
  3. Identifying the specific resource and text quote used for the assertion

Application profile

Annotations (Web Annotation Data Model)

Connection Between the Entity & the Assertion

Application profile

Pattern/Structure ValuesDefinition

This pattern declares that an attribute that is made about an entity is the subject of an annotation.

Abstraction

crm:E1_CRM_Entity → crm:P140i_was_attributed_by → E13_Attribute_Assignment
→ crm:P129i_is_subject_ofE33_Linguistic_Object, oa:Annotation
→ crm:P67_refers_to → crm:E1_CRM_Entity
→ oa:hasBody → crm:E1_CRM_Entity

Content ValuesType of ValueUniform Resource Identifier (URI)
Expected Value

URI from project dataset, existing linked data authority, or minted by LINCS

Format/Requirements for the ValueURI (preferably dereferenceable)
Example Valueslincs:cCCGa6IkVuU
Case ExamplesTypical Example & Abstraction

The Orlando dataset states that Rosamund Marriort Watson was identified in an annotation of a text which attributed her with having a gender of woman.

cwrc_data:9e381429-5019-48dd-88fd-79e8b3f4825f → crm:P140i_was_attributed_by → crm:E13_Attribute_Assignment
→ crm:P129i_is_subject_oflincs:cCCGa6IkVuU
→ crm:P67_refers_to → cwrc_data:9e381429-5019-48dd-88fd-79e8b3f4825f
→ oa:hasBody → cwrc_data:9e381429-5019-48dd-88fd-79e8b3f4825f

Edge Case Example & AbstractionN/A
Resource LinksN/A
Discussion Elements Pertaining to This PatternN/A

Pattern in TTL:

<entity> a crm:E1_CRM_Entity ; 
rdfs:label "<entity>" ;
crm:P140i_was_attributed_by <attribute_assignment> .

<attribute_assignment> a crm:E13_Attribute_Assignment ;
rdfs:label "<attribute_assignment>" ;
crm:P129i_is_subject_of <annotation> .

<annotation> a crm:E33_Linguistic_Object, oa:Annotation ;
rdfs:label "<annotation>" ;
crm:P67_refers_to <entity> ;
oa:hasBody <entity> .
Describing the Source of the Assertion

Application profile

Pattern/Structure ValuesDefinitionThis pattern declares that an annotation is made from a source.
Abstraction

crm:E33_Linguistic_Object, oa:Annotation → oa:hasTarget crm:E73_Information_Object, oa:Specific Resource
→ oa:hasSourcecrmdig:D1_Digtial_Object
→ oa:hasSelector crm:E73_Information_Object, oa:XPathSelector

Content ValuesType of ValueUniform Resource Identifier (URI)
Expected Value

URI from project dataset, existing linked data authority, or minted by LINCS

Format/Requirements for the ValueURI (preferably dereferenceable)
Example Values

lincs:7wNnMYeWw3l; lincs:ufFzkYoOJNM; <https://orlando.cambridge.org/profiles/alcolo#alcolo-chapter-birthandbackground>

Case ExamplesTypical Example & Abstraction

The Orlando dataset states that the annotation connected to Rosamund Marriort Watson being attributed with having a gender of woman was made from a source.

lincs:cCCGa6IkVuU → oa:hasTargetlincs:7wNnMYeWw3l
→ oa:hasSource<https://orlando.cambridge.org/profiles/alcolo#alcolo-chapter-birthandbackground>
→ oa:hasSelectorlincs:ufFzkYoOJNM

Edge Case Example & AbstractionN/A
Resource LinksN/A
Discussion Elements Pertaining to This PatternN/A

Pattern in TTL:

<annotation> a crm:E33_Linguistic_Object, oa:Annotation ; 
rdfs:label "<annotation>" ;
oa:hasTarget <source> .

<source> a crm:E73_Information_Object, oa:SpecificResource ;
rdfs:label "<source>" ;
oa:hasSource <digital> ;
oa:hasSelector <source_detail> .

<digital> a crmdig:D1_Digital_Object ;
rdfs:label "<digital>" .

<source_detail> a crm:E73_Information_Object, oa:XPathSelector ;
rdfs:label "<source_detail>" .
Identifying the Specific Resource & Text Quote used for the Assertion

Application profile

Pattern/Structure ValuesDefinition

This pattern declares that an annotation source includes a specific quote of text.

Abstraction

crm:E73_Information_Object, oa:XPathSelector → oa:refinedBy crm:E33_Linguistic_Object, oa:TextQuoteSelector
→ oa:exactrdfs:literal

Content ValuesType of ValueUniform Resource Identifier (URI); literal value (text)
Expected Value

URI from project dataset, existing linked data authority, or minted by LINCS; literal value from project dataset

Format/Requirements for the ValueURI (preferably dereferenceable); rdfs:literal
Example Values

lincs:mgAMtF4hV10; “LMA was raised in a household of middle-class, presumably white, AmericanTranscendentalist thinkers whose philosophies often precluded financial solvency for the Alcott family. Her childhood poverty fuelled her adult writing and earning. The Trancendentalists stand accused by a recent commentator of smug sexism and narrow mindededness.”

Case ExamplesTypical Example & Abstraction

The Orlando dataset states that the source of the annotation connected to Rosamund Marriort Watson being attributed with having a gender of woman includes a specific quote of text.

lincs:ufFzkYoOJNM → oa:refinedBylincs:mgAMtF4hV10
→ oa:exact“LMA was raised in a household of middle-class, presumably white, AmericanTranscendentalist thinkers whose philosophies often precluded financial solvency for the Alcott family. Her childhood poverty fuelled her adult writing and earning. The Trancendentalists stand accused by a recent commentator of smug sexism and narrow mindededness.”

Edge Case Example & AbstractionN/A
Resource LinksN/A
Discussion Elements Pertaining to This PatternN/A

Pattern in TTL:

<source_detail> a crm:E73_Information_Object, oa:XPathSelector ;
rdfs:label "<source_detail>" ;
oa:refinedBy <source_quote> .

<source_quote> a crm:E33_Linguistic_Object, oa:TextQuoteSelector ;
rdfs:label "<source_quote>" ;
oa:exact "<quote_text>" .

Metadata

Application profile

Pattern/Structure ValuesDefinitionThis pattern declares that a data object has metadata.
Abstraction

crm:E1_CRM_Entity → crm:P140i_was_attributed_by → crm:E13_Attribute_Assignment
→ crm:P33_used_specific_technique → crm:E29_Design_or_Procedure
→ rdfs:comment → rdfs:literal
→ crm:P2_has_type → crm:E55_Type

Content ValuesType of ValueUniform Resource Identifier (URI); literal value (text)
Expected Value

URI from project dataset, existing linked data authority, or minted by LINCS; literal value from project dataset

Format/Requirements for the ValueURI (preferably dereferenceable); rdfs:literal
Example Valueslincs:z7kKbF0M7cw ; lincs:N1FNysIIgo0 ; lincs:N4WJ9JQu7q6
Case ExamplesTypical Example & Abstraction

The Orlando dataset states that the administrative metadata of the creation of the MODS record for Hopes and Fears was made using the generation process of the MODS Record of Orlando bibliographic records.

<lincs:MXtpaxIkxG7> → crm:P140i_was_attributed_by → crm:E13_Attribute_Assignment
→ crm:P33_used_specific_technique<lincs:z7kKbF0M7cw>
→ rdfs:comment → “Record has been transformed into MODS from an XML Orlando record using an XSLT stylesheet. Metadata originally created in Orlando Document Archive’s bibliographic database formerly available at nifflheim.arts.ualberta.ca/wwp.”
→ crm:P2_has_type → <GenerationProcess>

Edge Case Example & AbstractionN/A
Resource LinksN/A
Discussion Elements Pertaining to This PatternN/A

Pattern in TTL:

<entity> a crm:E1_CRM_Entity ; 
rdfs:label <entity> ;
crm:P140i_was_attributed_by <admin_metadata_ref> .

<admin_metadata_ref> a crm:E13_Attribute_Assignment ;
rdfs:label "<admin_metadata_ref>" ;
crm:P33_used_specific_technique <process> .

<process> a crm:E29_Design_or_Procedure ;
rdfs:label "<process>" ;
crm:P2_has_type <process_type> ;
rdfs:comment "<process_description>" .

<process_type> a crm:E55_Type ;
rdfs:label "<process_type>" .