Skip to main content

MoEML Gazetteer Application Profile

Purpose

To document how Map of Early Modern London gazetteer data is modelled for compatibility with the wider LINCS data model. This document provides patterns used in the mapping of Map of Early Modern London gazetteer data which correspond to the categories outlined in the LINCS Application Profile.

This document introduces class and property concepts as used in this specific context (LINCS and the Map of Early Modern London gazetteer dataset), and are not complete definitions. Consult CIDOC CRM v. 7.1.1 documentation for full class and property descriptions.

Acronyms

Ontology Acronyms:

Vocabulary and Authority Acronyms:

Main Classes

Entity TypeClassDeclaration Snippet (TTL)
Placecrm:E53_Place
<place> a crm:E53_Place .
Identifiercrm:E42_Identifier
<place_id> a crm:E42_Identifier ;
crm:P2_has_type aat:300404012 .
Place Namecrm:E33_E41_Linguistic_Appellation
<name> a crm:E33_E41_Linguistic_Appellation .
Use or Functioncrm:E55_Type
<use_or_function> a crm:E55_Type .
Descriptioncrm:E33_Linguistic_Object
<description> a crm:E33_Linguistic_Object ;
crm:P2_has_type aat:300411780 .
Web Pagecrm:E73_Information_Object
<web_page> a crm:E73_Information_Object ;
crm:P2_has_type wikidata:Q36774 .
Geographiesrdfs:literalrdfs:literal

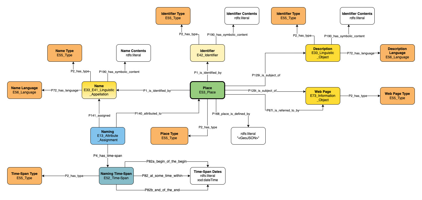
Overview Diagram

Below is an image of the application profile overview diagram. Follow this link for a zoomable, more readable version. The segments below align with the document sections.

Application profile

Nodes

Place Declaration

Place Declaration

Pattern/Structure ValuesDefinitionThis pattern declares the existence of a place.
Abstractioncrm:E53_Place
Content ValuesType of ValueUniform Resource Identifier (URI)
Expected ValueURI pulled directly from the MoEML dataset
Format/Requirements for the ValueURI
Example Values<http://mapoflondon.uvic.ca/STSA1>
Case ExamplesTypical Example & Abstraction

The Map of Early Modern London Gazetteer states that <http://mapoflondon.uvic.ca/STSA1> is a place, St. Saviour (Southwark).

<http://mapoflondon.uvic.ca/STSA1> a crm:E53_Place ; rdfs:label “St. Saviour (Southwark)”

Edge Case Example & AbstractionN/A
Resource LinksEntity and Property Definitions from Source CreatorsN/A
Additional Related ReferencesN/A
Discussion Elements Pertaining to the PatternN/A
MoEML Elements Following this Pattern

MoEML: <ref>

Pattern in TTL:

<MoEML:Place> a crm:E53_Place ;
rdfs:label "<display_name>" .

Identifiers

IDs

IDs

Pattern/Structure ValuesDefinitionThis pattern declares the identifier of a place.
Abstraction

crm:E53_Place → crm:P1_is_identified_by → crm:E42_Identifier
→ crm:P190_has_symbolic_content → rdfs:literal
→ crm:P2_has_type → crm:E55_Type

Content ValuesType of ValueUniform Resource Identifier (URI); Literal or string value
Expected Value

URIs minted by LINCS; Literal or string value pulled directly from the MoEML dataset

Format/Requirements for the ValueRdfs:literal, xsd:string, URI
Example Values

“STSA1”, <http://temp.lincsproject.ca/moeml_id>, <http://vocab.getty.edu/aat/300404012>

Case ExamplesTypical Example & Abstraction

The Map of Early Modern London Gazetteer states that St. Saviour (Southwark) (http://mapoflondon.uvic.ca/STSA1) is identified by “STSA1”.

<http://mapoflondon.uvic.ca/STSA1> → crm:P1_is_identified_by → crm:E42_Identifier
→ crm:P190_has_symbolic_content → “STSA1”
→ crm:P2_has_type → <http://temp.lincsproject.ca/moeml_id>, <http://vocab.getty.edu/aat/300404012> .

Edge Case Example & AbstractionN/A
Resource LinksEntity and Property Definitions from Source CreatorsN/A
Additional Related ReferencesN/A
Discussion Elements Pertaining to the PatternN/A
MoEML Elements Following this Pattern

MoEML: <ref>

Pattern in TTL:

<MoEML:Place> a crm:E53_Place ; 
rdfs:label "<display_name>" ;
crm:P1_is_identified_by <place_id> .

<place_id> a crm:E42_Identifier ;
rdfs:label "Identifier for MoEML place <place_display_name>" ;
crm:P190_has_symbolic_content "<xml:id>" ;
crm:P2_has_type <http://temp.lincsproject.ca/moeml_id>,
<http://vocab.getty.edu/aat/300404012> .

<http://temp.lincsproject.ca/moeml_id> a crm:E55_Type ;
rdfs:label "MoEML project identifier" .

<http://vocab.getty.edu/aat/300404012> a crm:E55_Type ;
rdfs:label "unique identifier" .

Names

Names

Pattern/Structure ValuesDefinitionThis pattern declares a name used to identify a place.
Abstraction

crm:E53_Place → crm:P1_is_identified_by → crm:E33_E41_Linguistic_Appellation
→ crm:P2_has_type → crm:E55_Type
→ crm:P72_has_language → crm:E56_Language
→ crm:P190_has_symbolic_content → rdfs:literal

Content ValuesType of ValueUniform Resource Identifier (URI); Literal or string value
Expected Value

URIs minted by LINCS; Literal or string value pulled directly from the MoEML dataset

Format/Requirements for the ValueRdfs:literal, xsd:string, URI
Example Values

<http://temp.lincsproject.ca/name>, <http://temp.lincsproject.ca/english>, “St. Saviour (Southwark)”

Case ExamplesTypical Example & Abstraction

The Map of Early Modern London Gazetteer states that St. Saviour (Southwark) (

http://mapoflondon.uvic.ca/STSA1

) is named “St. Saviour (Southwark)” which is in English (http://temp.lincsproject.ca/english).

<http://mapoflondon.uvic.ca/STSA1> → crm:P1_is_identified_by → crm:E33_E41_Linguistic_Appellation
→ crm:P2_has_type → <http://temp.lincsproject.ca/name>
→ crm:P72_has_language → <http://temp.lincsproject.ca/english>
→ crm:P190_has_symbolic_content → “St. Saviour (Southwark)”

Edge Case Example & AbstractionN/A
Resource LinksEntity and Property Definitions from Source CreatorsN/A
Additional Related ReferencesN/A
Discussion Elements Pertaining to the PatternN/A
MoEML Elements Following this Pattern

MoEML: <placename>

Pattern in TTL:

<MoEML:Place> a crm:E53_Place ; 
rdfs:label "<display_name>" ;
crm:P1_is_identified_by <name>.

<name> a crm:E33_E41_Linguistic_Appellation ;
rdfs:label "<name>" ;
crm:P2_has_type <type> ;
crm:P72_has_language <language> ;
crm:P190_has_symbolic_content "<display_name>" .

<type> a crm:E55_Type ;
rdfs:label "<type>" .

<language> a crm:E55_Type ;
rdfs:label "<language>" .

Geographies (Coordinates)

Geographies

Pattern/Structure ValuesDefinitionThis pattern declares the coordinates of a place.
Abstractioncrm:E53_Place → crm:P168_place_is_defined_by → rdfs:literal
Content ValuesType of ValueLiteral or string value
Expected ValueLiteral or string value pulled directly from the MoEML dataset
Format/Requirements for the ValueRdfs:literal or xsd:string
Example Values

“POINT(51.506111 -0.089722)”, “POINT(51.506261 -0.089859)”, “POINT(51.499663 -0.124578)”

Case ExamplesTypical Example & Abstraction

The Map of Early Modern London Gazetteer states that St. Saviour (Southwark) could be located at the coordinates “-0.089722,51.506111.”

<http://mapoflondon.uvic.ca/STSA1>
→ crm:P168_place_is_defined_by → “POINT(51.506111 -0.089722)”

Edge Case Example & Abstraction

GeoJSON can use 6 types of coordinates:

  1. Point
  2. MultiPoint
  3. LineString
  4. Polygon
  5. MultiPolygon
  6. MultiLineString

This dataset uses all of these; most commonly used is “point.”

Resource LinksEntity and Property Definitions from Source CreatorsN/A
Additional Related References

Internet Engineering Task Force (IETF). GeoJSON. https://geojson.org/

Discussion Elements Pertaining to the PatternN/A
MoEML Elements Following this Pattern

MoEML: <geo>

Pattern in TTL:

<MoEML:Place> a crm:E53_Place ; 
rdfs:label "display_name" ;
crm:P168_place_is_defined_by "<GeoJSON>" .

Uses/Functions (Types)

Uses/Functions

Pattern/Structure ValuesDefinitionThis pattern declares the type of a place.
Abstractioncrm:E53_Place → crm:P2_has_type → crm:E55_Type
Content ValuesType of ValueUniform Resource Identifier (URI)
Expected ValueURI minted by LINCS
Format/Requirements for the ValueURI
Example Values<http://id.lincsproject.ca/eml/Church>
Case ExamplesTypical Example & Abstraction

The Map of Early Modern London Gazetteer states that St. Saviour (Southwark) is a type of eml:Church.

<http://mapoflondon.uvic.ca/STSA1> → crm:P2_has_type → <http://id.lincsproject.ca/eml/Church>.

Edge Case Example & AbstractionN/A
Resource LinksEntity and Property Definitions from Source Creators

This dataset uses the

Early Modern London Place Types vocabulary

(see also on

SKOSMOS

) to represent uses and functions.

Additional Related References

The MoEML Team and Martin D. Holmes. Locations in Early Modern London. The Map of Early Modern London, Edition 7.0. Ed. Janelle Jenstad. Victoria: University of Victoria. mapoflondon.uvic.ca/edition/7.0/mdtEncyclopediaLocation_subcategories.htm.

Discussion Elements Pertaining to the Pattern

Early Modern London Place Type Vocabulary Alignment

MoEML Elements Following this Pattern

MoEML: <catRef>

Pattern in TTL:

<MoEML:Place> a crm:E53_Place ;
rdfs:label "<display_name>" ;
crm:P2_has_type <place_type>.

<place_type> a crm:E55_Type ;
rdfs:label "<place_type>".

Subject of Other Documents

Descriptions

Descriptions

Pattern/Structure ValuesDefinitionThis pattern declares a place is the main subject of a description.
Abstraction

crm:E53_Place → crm:P129i_is_subject_of → crm:E33_Linguistic_Object
→ crm:P72_has_language → crm:E56_Language
→ crm:P190_has_symbolic_content → rdfs:literal
→ crm:P2_has_type → crm:E55_Type

Content ValuesType of ValueUniform Resource Identifier (URI); Literal or string value
Expected Value

URIs minted by LINCS; Literal or string value pulled directly from the MoEML dataset

Format/Requirements for the ValueRdfs:literal, xsd:string, URI
Example Values

<http://temp.lincsproject.ca/english>,

“St. Saviour (Southwark) dates back at least to 1106. It was originally known by the name St. Mary Overies, with Overies referring to its being over the Thames, that is, on its southern bank. After the period of the Dissolution, the church was rededicated and renamed St. Saviour (Sugden 335). St. Saviour (Southwark) is visible on the Agas map along New Rents street in Southwark. It is marked with the label S. Mary Owber.”

, <http://temp.lincsproject.ca/description>

Case ExamplesTypical Example & Abstraction

The Map of Early Modern London Gazetteer states that St. Saviour (Southwark) is the subject of the description <http://temp.lincsproject.ca/STSA1_description>.

<http://mapoflondon.uvic.ca/STSA1> → crm:P129i_is_subject_of → crm:E33_Linguistic_Object
→ crm:P72_has_language → <http://temp.lincsproject.ca/english>
→ crm:P190_has_symbolic_content → “St. Saviour (Southwark) dates back at least to 1106. It was originally known by the name St. Mary Overies, with Overies referring to its being over the Thames, that is, on its southern bank. After the period of the Dissolution, the church was rededicated and renamed St. Saviour (Sugden 335). St. Saviour (Southwark) is visible on the Agas map along New Rents street in Southwark. It is marked with the label S. Mary Owber.”
→ crm:P2_has_type → <http://temp.lincsproject.ca/description>

Edge Case Example & AbstractionN/A
Resource LinksEntity and Property Definitions from Source CreatorsN/A
Additional Related ReferencesN/A
Discussion Elements Pertaining to the PatternN/A
MoEML Elements Following this PatternN/A

Pattern in TTL:

<MoEML:Place> a crm:E53_Place ; 
rdfs:label "<display_name>" ;
crm:P129i_is_subject_of "<description>" .

<description> a crm:E33_Linguistic_Object ;
rdfs:label "Description of <MoEML:Place>" ;
crm:P72_has_language <language> ;
crm:P190_has_symbolic_content "<description>" ;
crm:P2_has_type <desc_type> .

<language> a crm:E56_Language ;
rdfs:label "<language_type>" .

<desc_type> a crm:E55_Type ;
rdfs:label "<desc_type>" .

Web Pages

Web Pages

Pattern/Structure ValuesDefinitionThis pattern declares a place is the main subject of a web page.
Abstraction

crm:E53_Place → crm:P129i_is_subject_of → crm:E73_Information_Object

Content ValuesType of ValueUniform Resource Identifier (URI)
Expected ValueURI pulled directly from the MoEML dataset
Format/Requirements for the ValueURI
Example Values<http://mapoflondon.uvic.ca/STSA1.htm>
Case ExamplesTypical Example & Abstraction

The Map of Early Modern London Gazetteer states that St. Saviour (Southwark) is the main subject of <https://mapoflondon.uvic.ca/PERS1.htm>. This pattern pertains to subject web pages.

<http://mapoflondon.uvic.ca/STSA1> → crm:P129i_is_subject_of → <http://mapoflondon.uvic.ca/STSA1.htm>

Edge Case Example & AbstractionN/A
Resource LinksEntity and Property Definitions from Source CreatorsN/A
Additional Related ReferencesN/A
Discussion Elements Pertaining to the PatternN/A
MoEML Elements Following this Pattern

MoEML: <ref>

Pattern in TTL:

<MoEML:Place> a crm:E53_Place ; 
rdfs:label "<display_name>" ;
crm:P129i_is_subject_of "<web_page>" .

<web_page> a crm:E73_Information_Object ;
rdfs:label "Web page for <MoEML:Place>" .

Mentioned/Referenced/Described in Documents

Mentioned/Referenced/Described in Documents

Pattern/Structure ValuesDefinitionThis pattern declares that a place is referred to by a document.
Abstraction

crm:E53_Place → crm:P67i_is_referred_to_by → crm:E73_Information_Object

Content ValuesType of ValueUniform Resource Identifier (URI)
Expected ValueURI pulled directly from the MoEML dataset
Format/Requirements for the ValueURI
Example Values<https://mapoflondon.uvic.ca/PERS1.htm>
Case ExamplesTypical Example & Abstraction

The Map of Early Modern London Gazetteer states that St. Saviour (Southwark) is referred to by <https://mapoflondon.uvic.ca/PERS1.htm>.

<http://mapoflondon.uvic.ca/STSA1> → crm:P67i_is_referred_to_by → <https://mapoflondon.uvic.ca/PERS1.htm>

Edge Case Example & AbstractionN/A
Resource LinksEntity and Property Definitions from Source CreatorsN/A
Additional Related ReferencesN/A
Discussion Elements Pertaining to the PatternN/A
MoEML Elements Following this PatternN/A

Pattern in TTL:

<MoEML:Place> a crm:E53_Place ; 
rdfs:label "<display_name>" ;
crm:P67i_is_referred_to_by <document> .

<document> a crm:E73_Information_Object ;
rdfs:label "<document>" .